2026年青海高考模拟志愿填报预计于3月27日下午15:00开启,3月31日下午18:00截止。考生可通过青海高考模拟志愿填报系统参与模拟练习。填报以“院校专业组”为单位,本科提前批各段及高职专科批每组可填6个专业,可勾选服从调剂(部分特殊批次取消调剂)。特殊批次按相关政策执行,确保公平录取。

一、2026年青海高考模拟志愿填报入口
1.模拟填报时间
预计开放时间:2026年3月27日15:00
预计截止时间:2026年3月31日18:00
模拟系统每天均开放,考生需在规定时间内登录,否则无法完成模拟填报。
2.模拟填报入口
青海高考模拟志愿系统:
https://zhptks.qhjyks.com/student_anon/login?backUrl=%2Fstudent
3.登录方式
考生凭身份证号或考生号及报名时设置的密码登录模拟志愿系统或辅助系统,操作流程与正式填报完全一致。
注意事项:模拟填报仅供练习参考,投档结果不会公布,与高考最终录取无关。

二、2026年青海高考志愿填报规则
1.志愿单位说明
青海高考志愿以“院校专业组”为单位填写,每组最多6个专业。部分批次可勾选服从专业调剂,部分特殊批次(如定向就业、国家专项计划等)不允许专业调剂。考生应结合成绩、兴趣及未来规划合理选择院校及专业组合。
2.志愿填报原则
高考成绩达到相关批次控制线后,必须填报本科批或专科批志愿。
其他批次(如本科提前批、高职专科提前批)可根据考生自身情况选择是否填报。
3.录取方式
顺序志愿投档比例控制在120%以内,平行志愿投档比例控制在105%以内,确保符合录取规则的考生能够被录取。
除特殊批次外,本科及高职专科批次采用平行志愿投档,考生可自愿勾选“服从调剂”。
特殊批次(军事、公安、司法、消防、公共安全、定向就业、艺术类、体育类、高水平运动队、综合评价招生、高校专项计划、国家专项计划、地方专项计划、民族预科班等)按相关政策执行,并需符合资格条件。
4.填报注意事项
各批次志愿数量有限,考生应充分利用名额,提高录取成功率。
投档顺序为:①段→②段→③段→④段→⑤段→⑥段→⑦段→⑧段→⑨段→⑩段
填报信息需严格按照官方要求填写,确保准确无误。

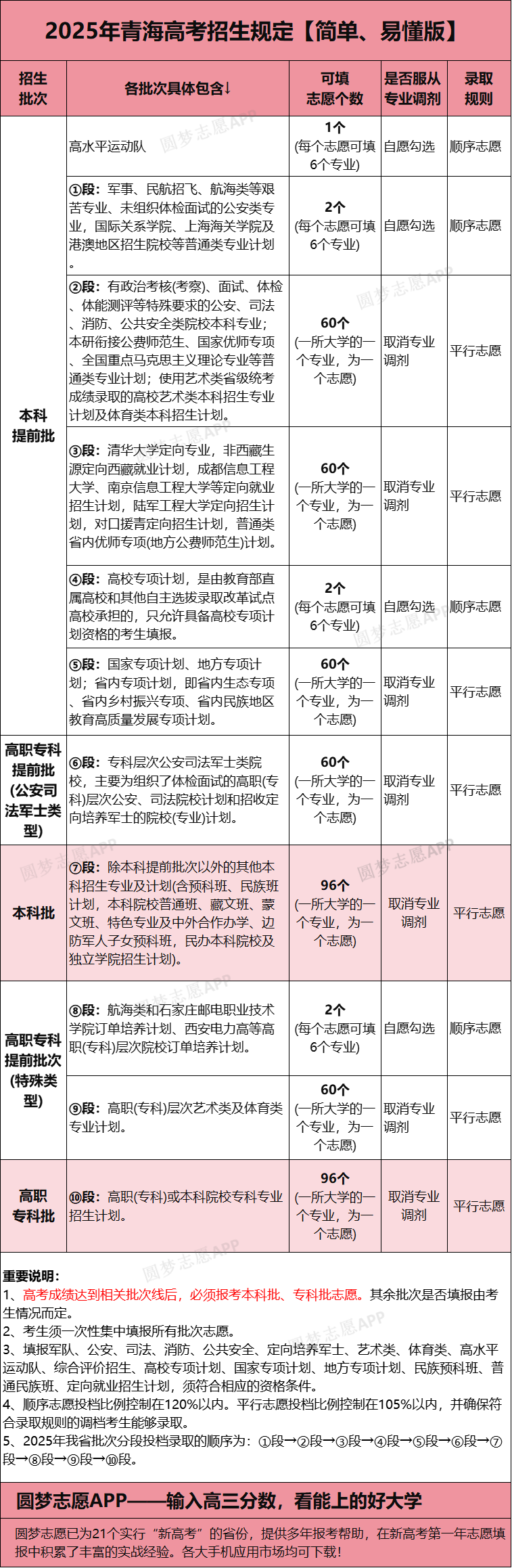
三、2026年青海高考各批次志愿个数
1.本科提前批
高水平运动队:1个院校专业组,每组最多6个专业,可自愿勾选调剂,顺序志愿
①段:军事、民航招飞、航海类及普通类院校(含国际关系学院、上海海关学院、港澳招生院校)
2个院校专业组,每组最多6个专业,可自愿勾选调剂,顺序志愿
②段:政治考核、面试、体检、体能测评等特殊要求的公安、司法、消防、公共安全类院校;本科艺术类及体育类招生计划;国家优师专项、本研衔接公费师范生、全国重点马克思主义理论专业
60个志愿(一所大学的一个专业为一个志愿),取消专业调剂,平行志愿
③段:清华大学定向专业、非西藏生源定向西藏就业计划、定向就业招生计划、对口援青定向招生、农村订单定向医学生免费培养计划、地方公费师范生计划
60个志愿,取消专业调剂,平行志愿
④段:高校专项计划(教育部直属高校及自主选拔录取改革试点高校)
2个院校专业组,每组最多6个专业,可自愿勾选调剂,顺序志愿
⑤段:国家专项计划、地方专项计划、省内专项计划(生态、乡村振兴、民族地区教育高质量发展专项)
60个志愿,取消专业调剂,平行志愿
2.高职专科提前批(公安、司法、军士类)
⑥段:高职(专科)层次公安、司法院校及定向培养军士院校
60个志愿,取消专业调剂,平行志愿
3.本科批
⑦段:除本科提前批外的其他本科院校及专业(含预科班、民族班、藏文班、蒙文班、特色专业、中外合作办学、边防军人子女预科班、民办本科及独立学院)
96个志愿,取消专业调剂,平行志愿
4.高职专科提前批次(特殊类型)
⑧段:航海类、石家庄邮电职业技术学院、订单培养计划、西安电力高等高职院校订单培养计划
2个院校专业组,每组最多6个专业,可自愿勾选调剂,顺序志愿
⑨段:高职(专科)层次艺术类及体育类专业计划
60个志愿,取消专业调剂,平行志愿
5.高职专科批
⑩段:高职(专科)及本科院校专科专业招生计划
96个志愿,取消专业调剂,平行志愿