2024年济南一模考试将于3月22日开考,历时四天,本次一模考试包含:语文、数学、物理、英语、历史、地理、化学、政治和生物等。每当科目考试结束,圆梦小灯塔都会立即更新试卷和答案,以确保同学们能及时参考。

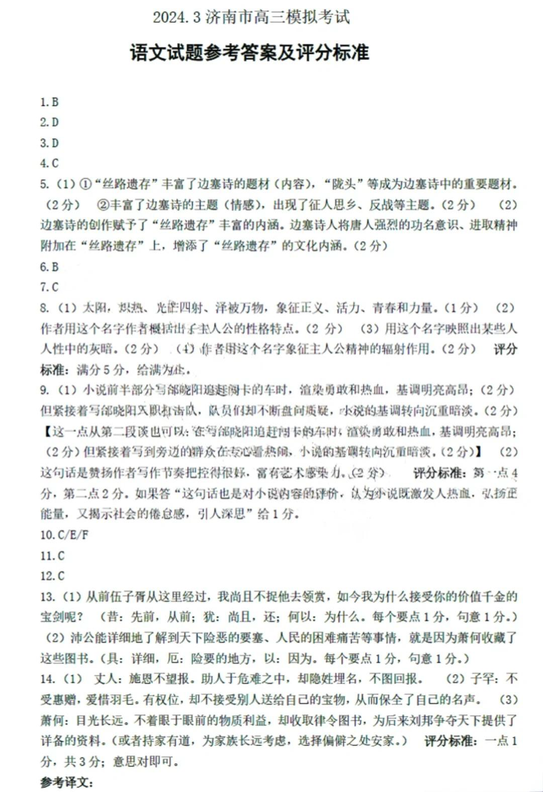
一、2024济南一模语文答案及试卷
考试时间:3月22日上午9:00-11:30
答案及试卷:语文考试一旦结束,圆梦小灯塔将及时上传答案及试卷解析,以方便同学们核对试卷,回顾考试情况并估计考试分数。







二、2024济南一模数学答案及试卷
考试时间:3月22日下午15:00-17:00
答案及试卷:数学答案及试卷真题将在考试结束后及时更新,帮助同学们整理错题,调整考试心理状态,为下场考试做好准备。








三、2024济南一模英语答案及试卷
考试时间:3月23日下午15:00-16:40
答案及试卷:英语答案及试卷真题将在考试结束后及时更新,同学们可以及时核对答案,了解考试情况。










四、2024济南一模物理答案及试卷
考试时间:3月24日上午8:00-9:30
答案及试卷:物理的答案及试卷真题将在考试结束后及时更新,便于大家能够及时估计成绩,调整考试状态。








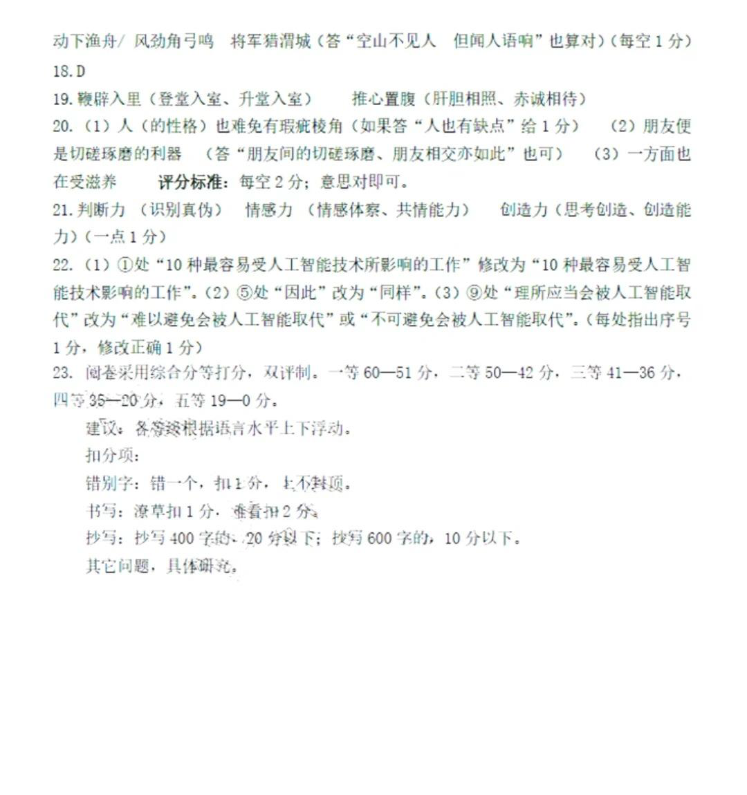
五、2024济南一模历史答案及试卷
考试时间:3月25日上午8:00-9:30
答案及试卷:在历史科目考试结束后,圆梦小灯塔将第一时间上传更新历史答案及试卷解析,供同学们估分参考。



六、2024济南一模化学答案及试卷
考试时间:3月24日下午15:30-17:00
答案及试卷:化学答案及试卷真题将在考试结束后以最快速度更新,为同学们提供及时有效的估分支持。
七、2024济南一模地理答案及试卷
考试时间:3月25日下午15:30-17:00
答案及试卷:地理答案及试卷真题将在考试结束后及时更新,方便大家及时回顾考试内容,估计自己的考试分数。



八、2024济南一模政治答案及试卷
考试时间:3月24日上午11:00-12:30
答案及试卷:政治答案及试卷真题将在考试结束后迅速更新,帮助同学们整理考试错题,回顾考试内容。
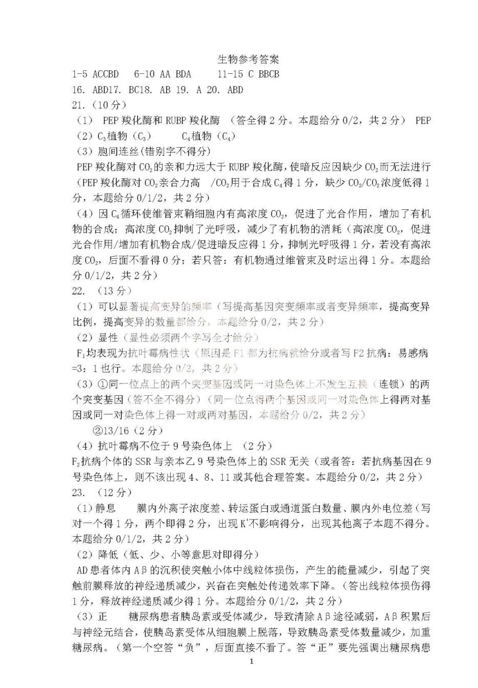
九、2024济南一模生物答案及试卷
考试时间:3月25日上午11:00-12:30
答案及试卷:生物答案及试卷真题将在考试结束后以最快速度更新,为同学们提供及时有效的估分支持。






为帮助同学们更好地规划考试准备,2024年济南一模考试定于3月22日至25日进行。具体科目考试时间如下:
| 2024年济南一模考试安排 | ||
|---|---|---|
| 日期 | 上午 | 下午 |
| 3月22日 | 语文 | 数学 |
| 9:00-11:30 | 15:00-17:00 | |
| 3月23日 | 英语 | |
| 15:00-16:40 | ||
| 3月24日 | 物理 | 化学15:30-17:00 |
| 8:00-9:30 | ||
| 思想政治 | ||
| 11:00-12:30 | ||
| 3月25日 | 历史 | 地理15:30-17:00 |
| 8:00-9:30 | ||
| 生物 | ||
| 11:00-12:30 | ||