2024届高三成都二诊考试已于3月18日开考,考试共计两天,将于今日(即3月19日)下午17:00结束考试。其中,英语是成都二诊2024的最后一堂考试科目,关于成都二诊英语试卷答案,小灯塔将会在考后第一时间上传至本篇文章,请同学们耐心等待。

一、成都二诊2024考试时间和考试范围
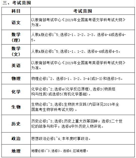
2024年四川高考仍然是采取传统高考模式,划分文理科,所以,本次成都二诊考试科目包含语文、数学、英语、文综、理综五门科目,文科生将参与文科综合(政治、地理、历史)的考试,而理科生则参加理科综合(物理、化学、生物)的考试。
成都二诊对于四川2024高考生来说至关重要,该次诊断性考试不光是检验复习成果的试金石,更是查漏补缺的好机会。只有真正利用好这个诊断考试的高三考生,才能在高考来临之前更上一层楼。
小灯塔特地汇总了2024年成都二诊各科目考试时间安排及考试范围,四川高三考生们可根据考试范围进行针对性复习,争取在本次诊断性测试中,考得满意成绩。
| 2024年成都二诊考试时间 | ||
|---|---|---|
| 日期 | 上午 | 下午 |
| 3月18日 | 9:00-11:30 语文 |
15:00-17:00 数学 |
| 3月19日 | 9:00-11:30 文综/理综 |
15:00-17:00 外语 |


二、成都二诊英语答案2024
成都二诊对于四川2024年高考生而言,是至关重要的一次诊断性高考,全省预计约有33-42万考生参加,考试人数众多,而且题型比例、难度系数等方面与高考极为相似,能够提前评估高三学子的真实水平,所以各位川内考生一定要对成都二诊引起重视,认真备战本次考试。
2024成都二诊英语考试将在今日下午15:00开考,考试时长为120分钟,包含听力部分,满分为150分。关于2024成都二诊英语试卷及答案解析,小灯塔将会在3月19日(星期二)下午17点后更新上传至此处,供四川2024高考生预估英语考试成绩,针对错题进行查漏补缺。










