本文全面解读2026年新高考志愿填报规则与录取方式。详解“3+1+2”与“3+3”两种高考模式,并剖析“院校专业组”(存在专业调剂,如江苏设40个志愿)与“专业+院校”(无调剂,如浙江设80个志愿)两种填报模式。同时文章重点阐述“分数优先、遵循志愿、一次投档”的平行志愿录取原则,深入讲解其流程与“滑档”、“退档”风险。

一、2026年新高考志愿填报规则及方法详解
面对新高考,考生首要任务是厘清两大基础规则:高考模式与志愿填报模式。这是所有策略制定的前提。
1.新高考两大模式:3+3与3+1+2
目前,除新疆、西藏外,全国均已采用新高考模式。“3+3”模式指语数外3门统考,再从其他科目中任选3门;“3+1+2”模式则指语数外3门统考,而后在物理/历史中2选1作为“首选科目”,再从化学、生物、政治、地理中4选2作为“再选科目”。考生需根据本省模式,明确自己的选科组合。
2.志愿填报的两种核心单位:“院校专业组”与“专业(类)+院校”
这是新高考志愿填报的核心变化,直接决定了填报策略与风险。
院校专业组模式:考生选择某个院校的特定专业组,组内包含多个选科要求相同的专业。例如,考生可填报“A大学-专业组1(限选物理)”。此模式存在“专业调剂”风险,若勾选服从调剂,可能被调剂到该专业组内任何未录满的专业。
例如:
①江苏省
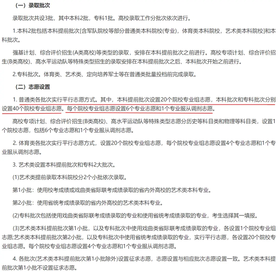
采用“院校专业组”模式。本科提前批设20个志愿,本科批与专科批均设40个志愿。

②安徽省
采用“院校专业组”模式。本科批与专科批均设置45个院校专业组志愿。


③河南省
采用“院校专业组”模式。本科批与专科批均设置48个院校专业组志愿。

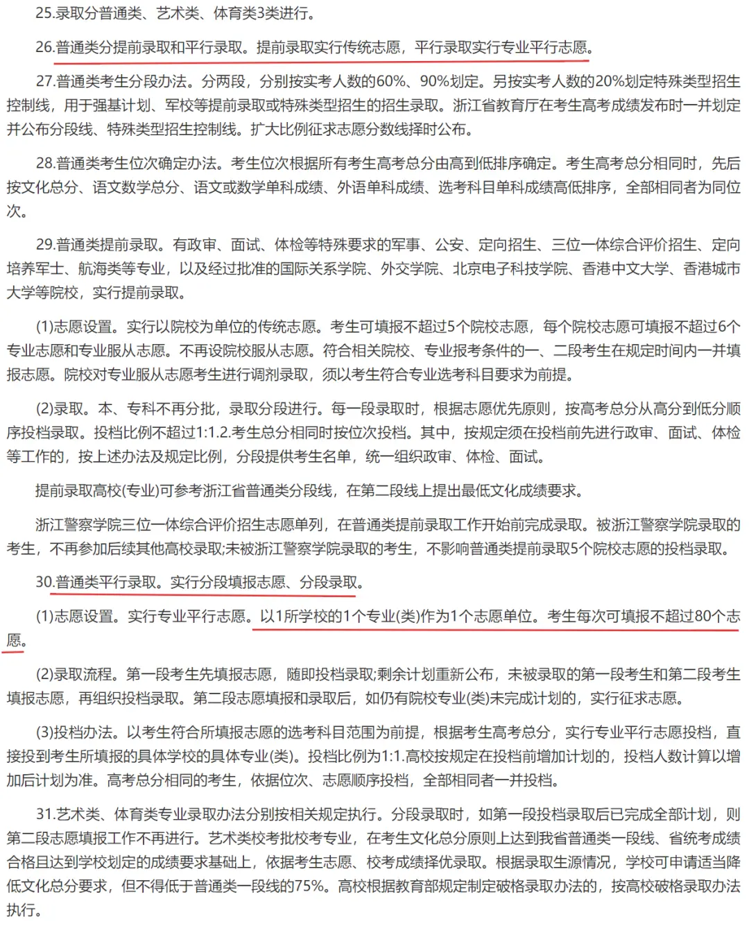
专业(类)+院校模式:以1个院校的1个具体专业(类)为志愿单位。例如,直接填报“A大学-计算机科学与技术”。此模式无专业调剂,投档即录取到该具体专业,填报精准度要求更高。
例如:
①浙江省
采用“专业(类)+学校”模式。考生需填报80个平行志愿,直接投档到具体专业,无调剂选项。

②山东省
采用“专业(类)+学校”模式。常规批次可填报96个平行志愿,无调剂选项。

③辽宁省
采用“专业(类)+学校”模式。本科批次可填报112个平行志愿,无调剂选项。

3.志愿填报的时间与批次设置
志愿填报通常在高考成绩及分数线公布后进行。主要分为两大批次:
提前批次:包含军事、公安、艺术、体育等特殊类型院校。采用顺序志愿,即“志愿优先”,第一志愿至关重要,招生院校会优先录取第一志愿考生。
普通批次:包含本科普通批和高职(专科)批。采用平行志愿,也是考生需要投入主要精力的部分。
二、2026年新高考志愿填报录取方式
录取环节是规则落地的关键,考生必须深刻理解其底层逻辑,尤其是平行志愿的投档原则。
1.平行志愿的核心原则:“分数优先、遵循志愿、一次投档”
这十二个字是理解录取过程的金钥匙。
分数优先(位次优先):系统投档前,会将所有考生按高考总分从高到低进行排序。分数越高,位次越前,就越先被检索志愿。高分段考生永远比低分段考生拥有优先权。
遵循志愿:系统会严格按照考生填报的志愿顺序(从第1个到第40个)依次检索。一旦发现某个志愿的院校专业组/专业还有名额且符合条件,即向该志愿投档。
一次投档:同一批次中,每个考生只有一次被投档的机会。如果考生的档案被投出,后因不服从专业调剂(在院校专业组模式下)或其他原因被高校退档,则不能再参与本批次后续任何志愿的检索,只能等待征集志愿或下一批次。这意味着“冲”的院校也必须谨慎选择,避免被投档后因专业问题而被退档。
2.录取顺序与流程
成绩排序:全省考生按总分排序,生成唯一位次。
分批次投档:先进行提前批的顺序志愿投档,再进行普通批的平行志愿投档。
依次检索:从位次第一的考生开始,系统按其填报的40个志愿顺序依次判断。若A志愿名额已满,则看B志愿,以此类推,直至成功投档或所有志愿均无法投档。
高校录取:高校收到投档档案后,进行专业分配。在“院校专业组”模式下,若考生填报的专业都已录满且不服从调剂,则会被退档,并直接结束本批次的录取。
征集志愿:本批次录取结束后,若有院校未录满,会向社会公布缺额计划,被退档或未投档的考生可再次填报。