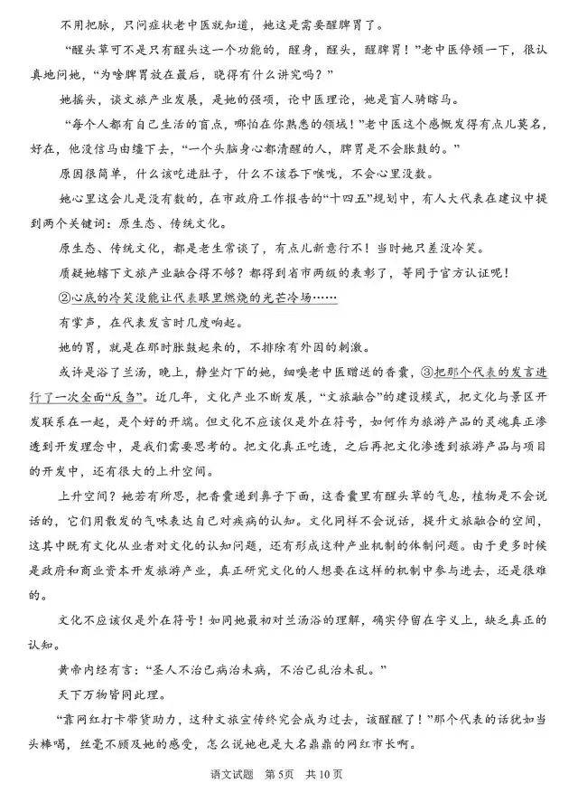
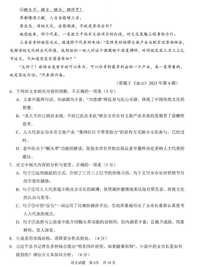
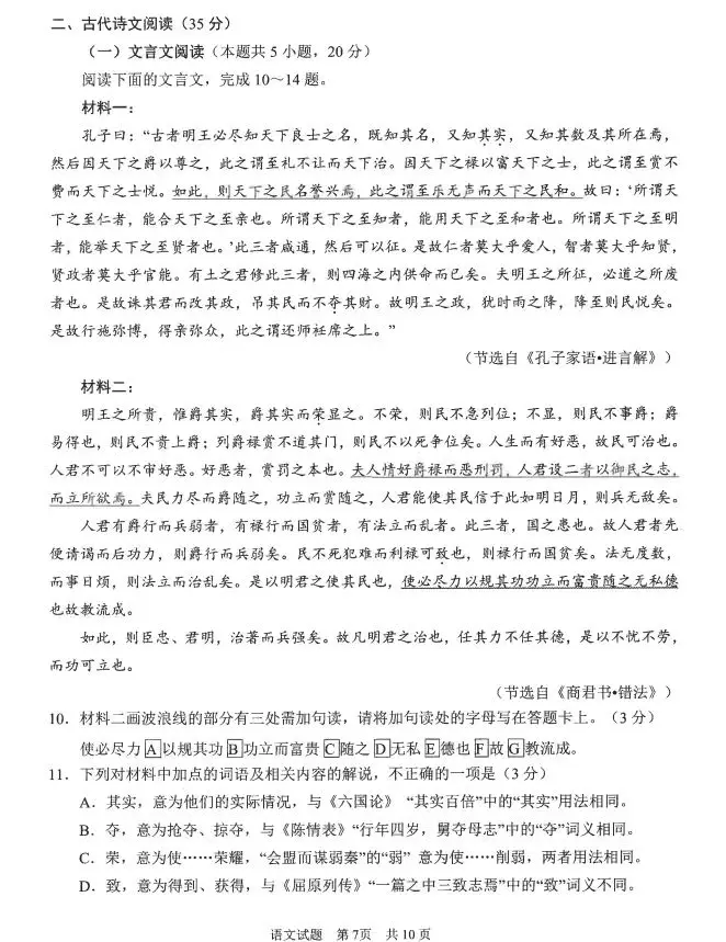
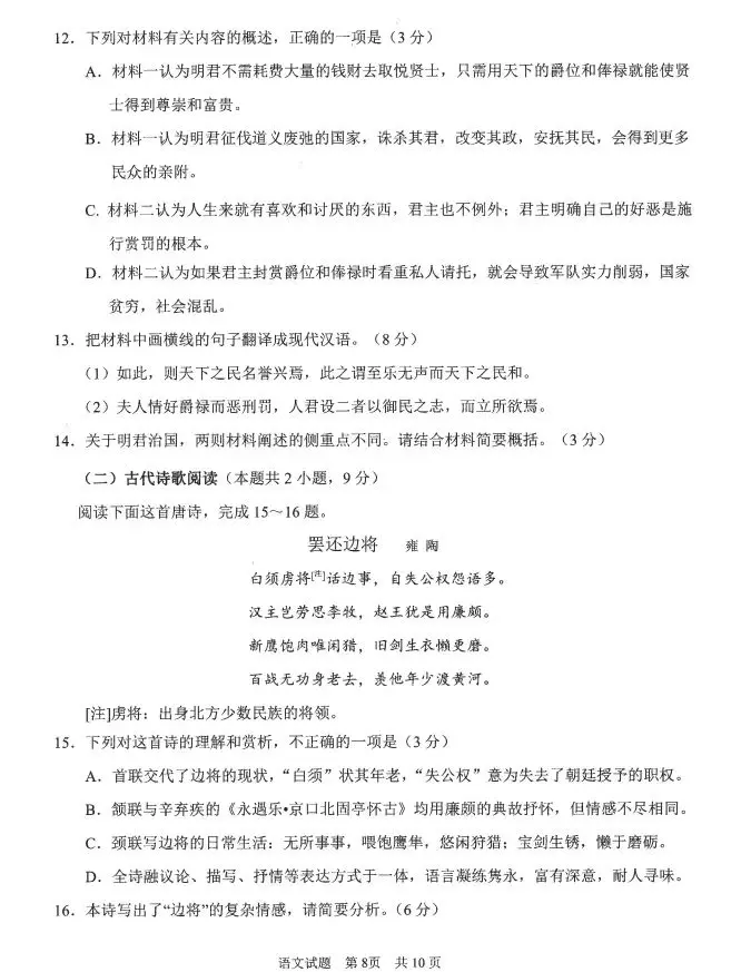
2024年青岛一模考试已经启动,时间为3月13日至15日,共两天。本次考试涵盖了九个科目:语文、数学、英语、物理、历史、化学、地理、政治和生物。每当各科目的考试一旦结束,我们将立即上传更新相应科目的试卷和答案。

一、2024青岛一模语文试卷及答案
考试时间:3月13日上午9:00-11:30(考试已经开始)
答案及试卷解析: 2024青岛一模语文考试已经开始了,只要语文考试一旦结束,小编将及时更新语文答案及试卷解析,便于大家参考核对答案。












二、2024青岛一模数学试卷及答案
考试时间:3月13日下午15:00-17:00
答案及试卷解析: 青岛一模数学试卷及答案将在考试结束后及时更新,帮助同学们整理错题,调整考试心理状态。




三、2024青岛一模英语试卷及答案
考试时间:3月14日下午15:00-16:40
答案及试卷解析: 青岛一模英语试卷及答案将在考试结束后及时更新,同学们可以及时核对答案,了解考试情况。







四、2024青岛一模物理试卷及答案
考试时间:3月14日上午8:00-9:30
答案及试卷解析: 青岛一模物理试卷及答案将在考试结束后以最快速度更新,为同学们提供这场考试估分支持。




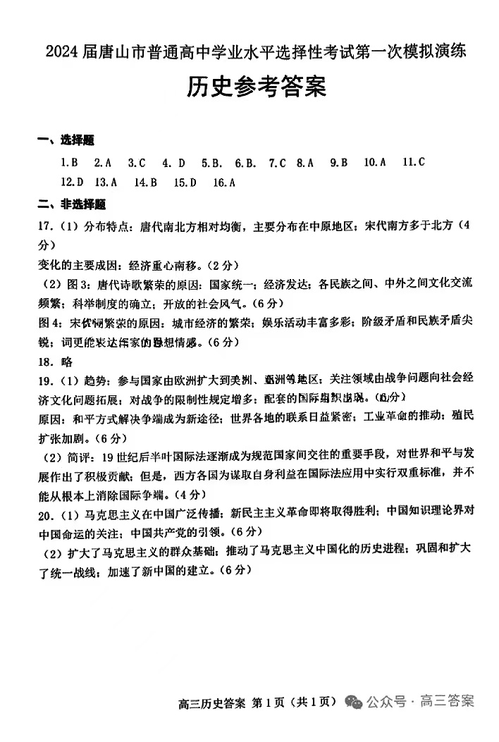
五、2024青岛一模历史试卷及答案
考试时间:3月15日上午8:00-9:30
答案及试卷解析: 历史试卷及答案将在考试结束后及时更新,确保同学们能够及时回顾考试内容,调整考试状态为下场做好心理准备。


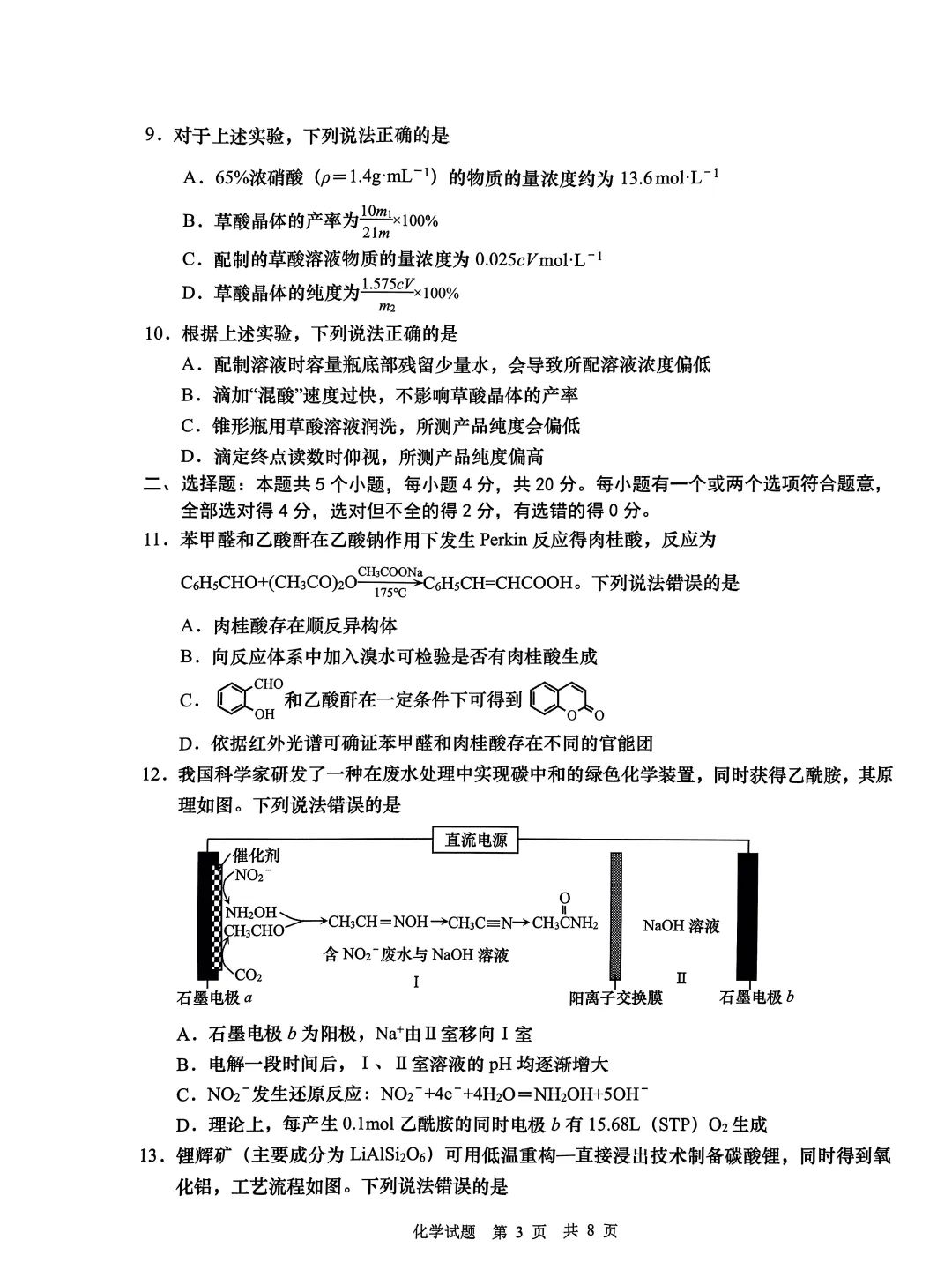
六、 2024青岛一模化学试卷及答案
考试时间:3月15日下午13:50-15:20
答案及试卷解析: 化学试卷及答案将在考试结束后及时更新,确保同学们能够及时回顾本场考试内容,整理历史考试错题,提高自己历史考试成绩。








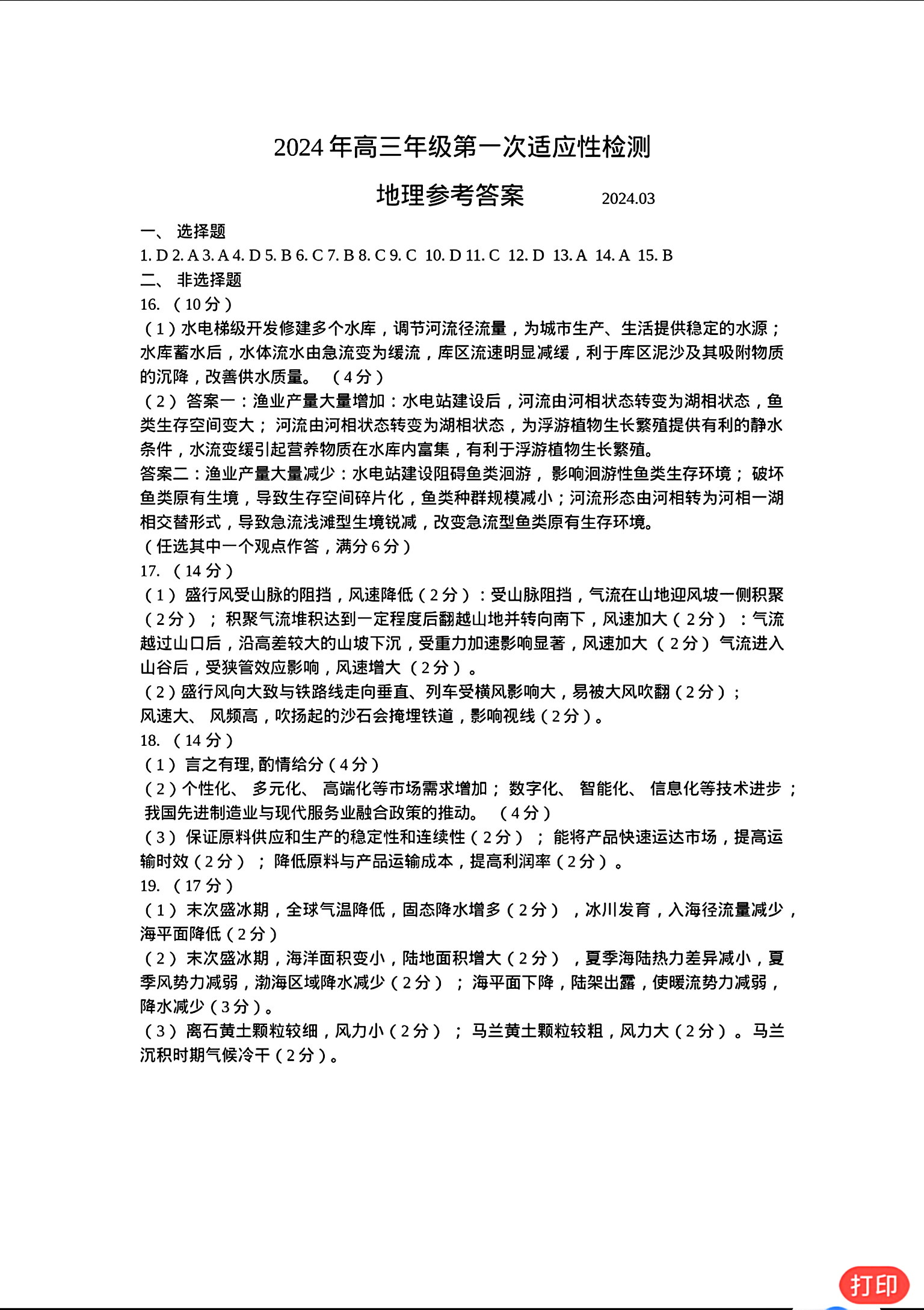
七、 2024青岛一模地理试卷及答案
考试时间:3月15日下午15:50-17:20
答案及试卷解析: 地理试卷及详细答案将在考试结束后迅速更新,以助同学们深入剖析考试内容,全面理解各个知识点,从而有力提升地理科目的学科水平。









八、 2024青岛一模政治试卷及答案
考试时间:3月14日上午10:00-11:30
答案及试卷解析: 政治试卷及答案将在考试结束后立即上传更新,这样同学们就可以及时回顾考试中存在的不足之处,了解自己政治分数。
九、2024青岛一模生物试卷及答案
考试时间:3月15日上午10:00-11:30
答案及试卷解析: 生物试卷及答案将在考试结束后以最快速度更新,为同学们提供及时有效的估分支持。