2024年九江二模考试已经在今天上午九点开始,历时三天。这次考试覆盖了九个科目,分别是语文、数学、英语、物理、历史、化学、地理、政治和生物。各科考试结束,陈老师将立即更新相关科目的试卷和答案,以确保同学们能够及时参考并估算分数。

一、2024九江二模语文答案及试卷
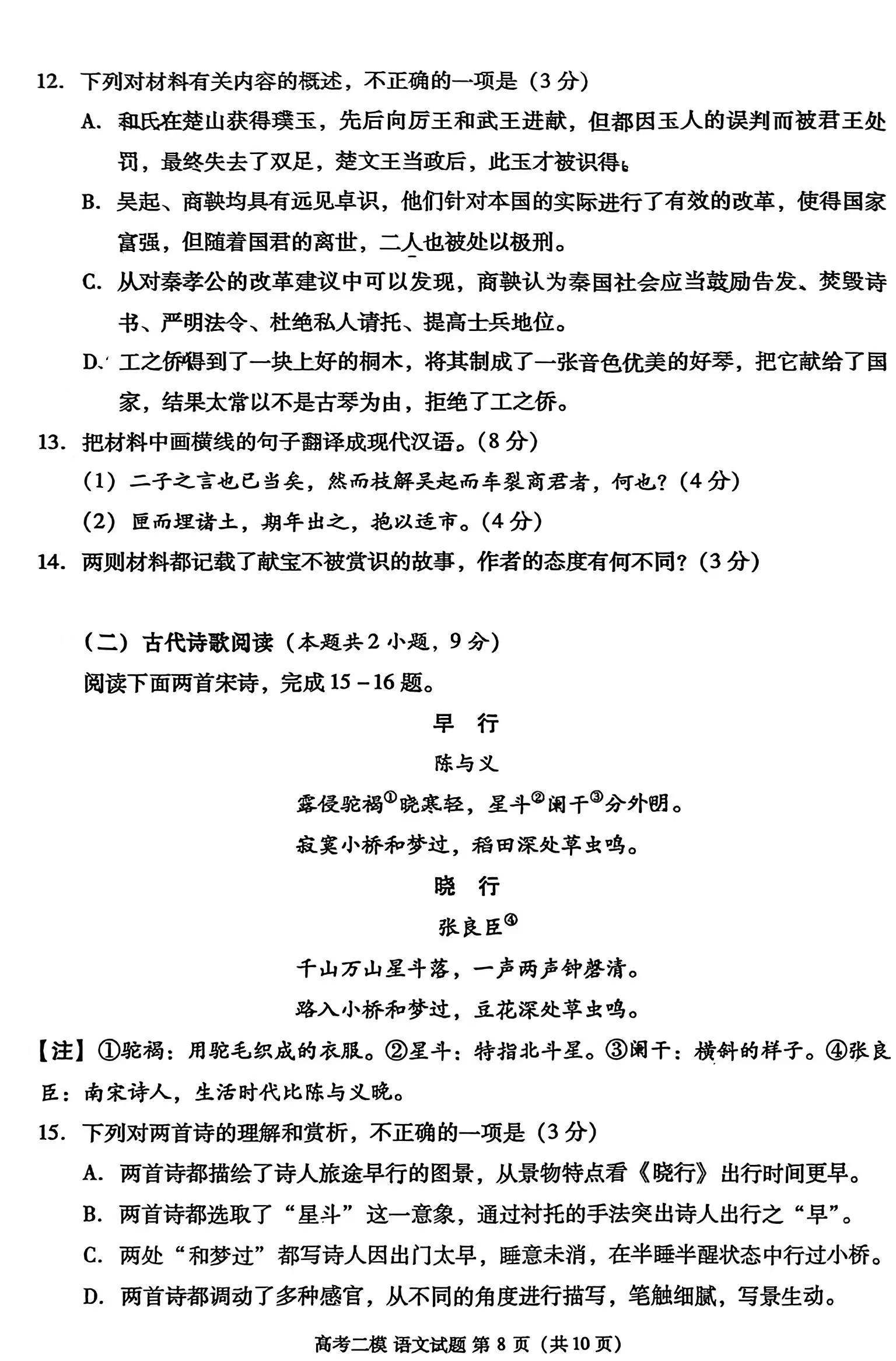
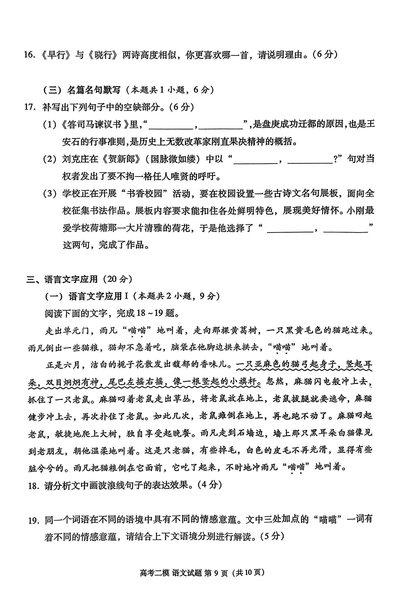
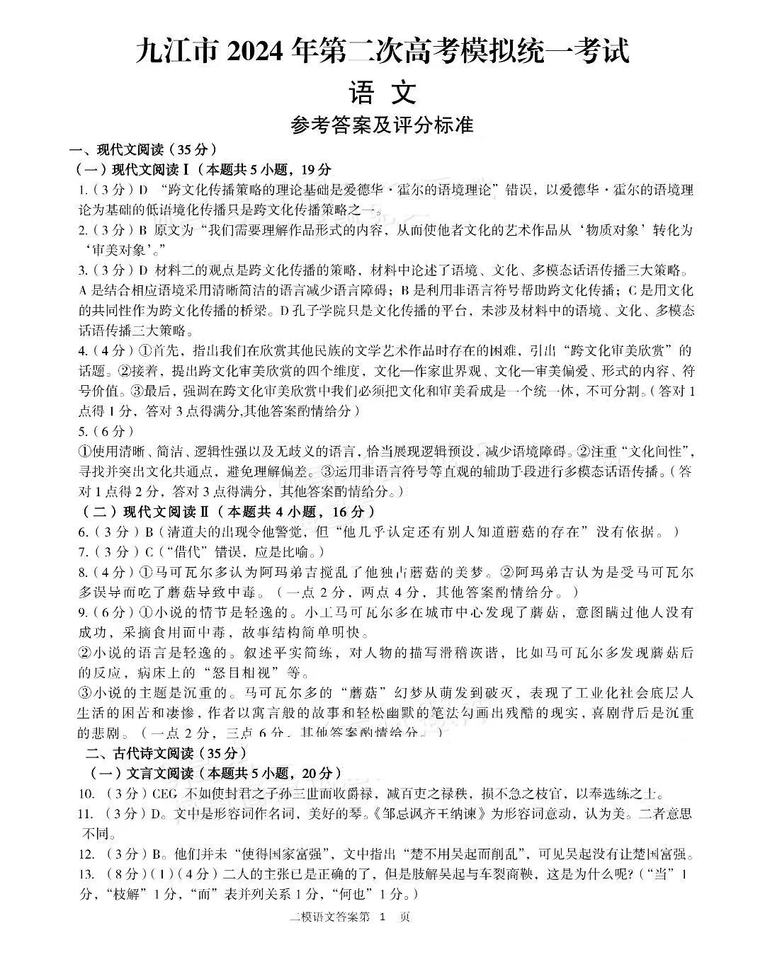
考试时间:2024年3月26日上午9:00-11:30(已经结束)
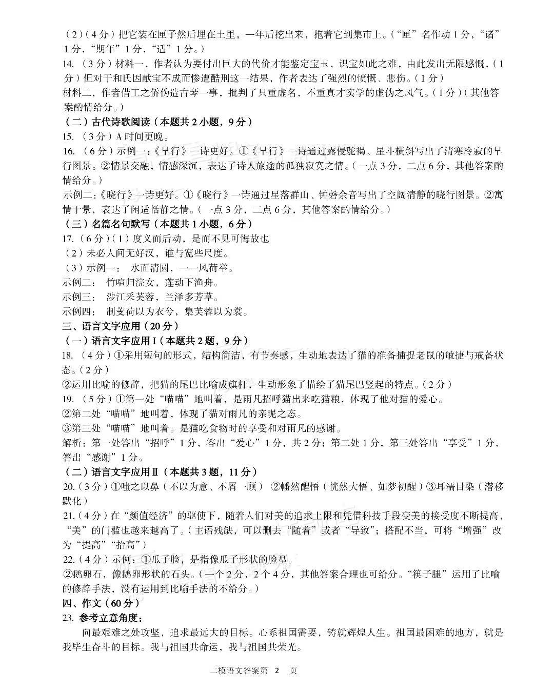
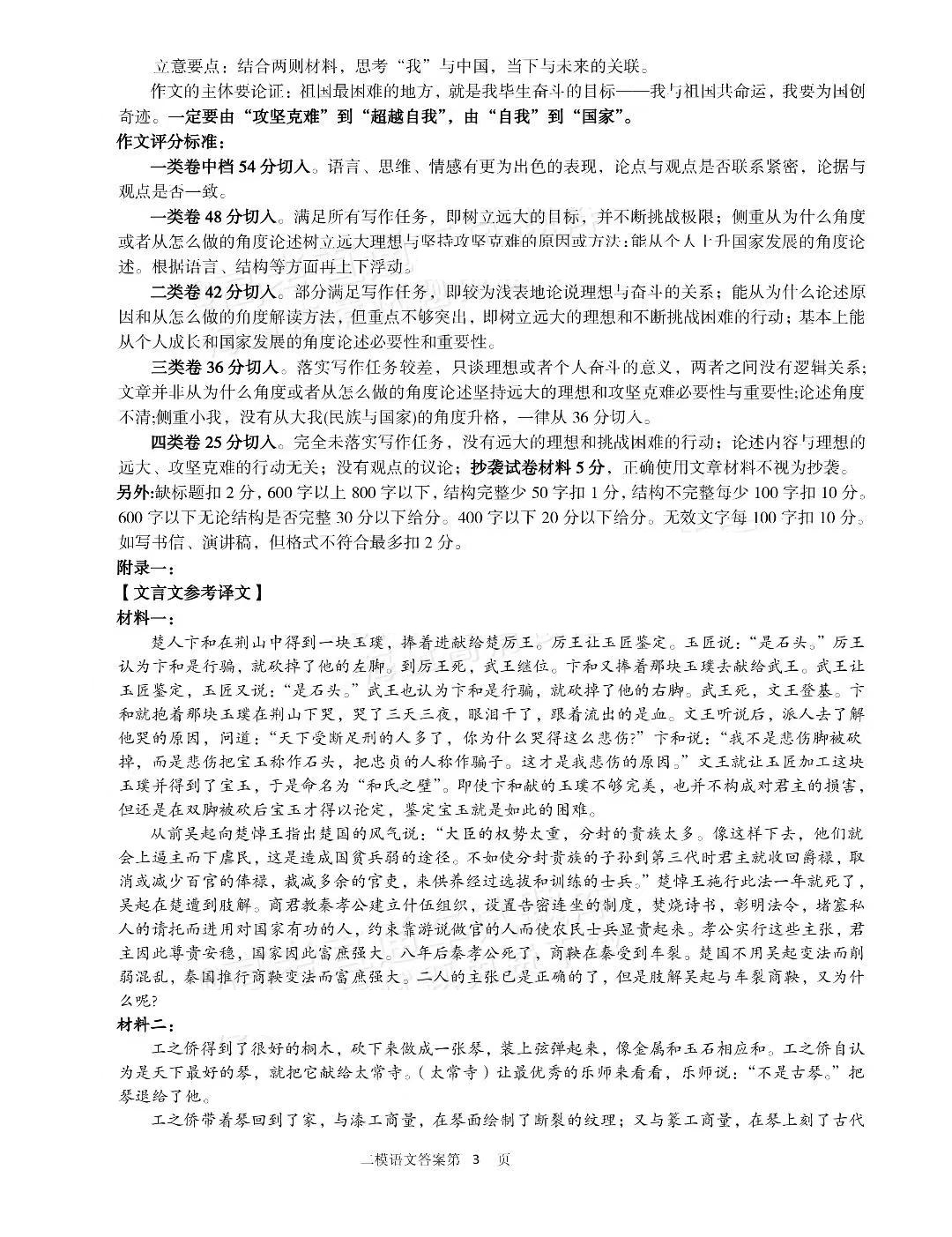
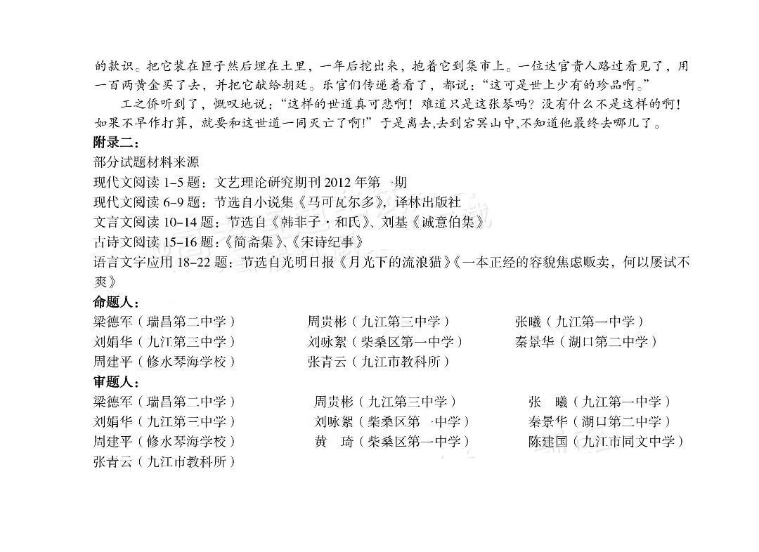
答案及试卷解析: 陈老师已九江二模更新语文试卷和详细答案,同学们可以仔细核对试卷,估算分数。














二、2024九江二模数学答案及试卷
考试时间:3月26日下午15:00-17:00
答案及试卷解析: 数学答案及试卷将在考试结束后及时更新,帮助同学们整理错题,调整考试心理状态。














三、2024九江二模英语答案及试卷
考试时间:3月27日下午15:00-17:00
答案及试卷解析: 英语答案及试卷将在考试结束后及时更新,同学们可以及时核对答案,了解考试情况。







四、2024九江二模物理答案及试卷
考试时间:3月27日上午9:00-10:15
答案及试卷解析: 物理答案及试卷将在考试结束后以最快速度更新,为同学们提供这场考试估分支持。



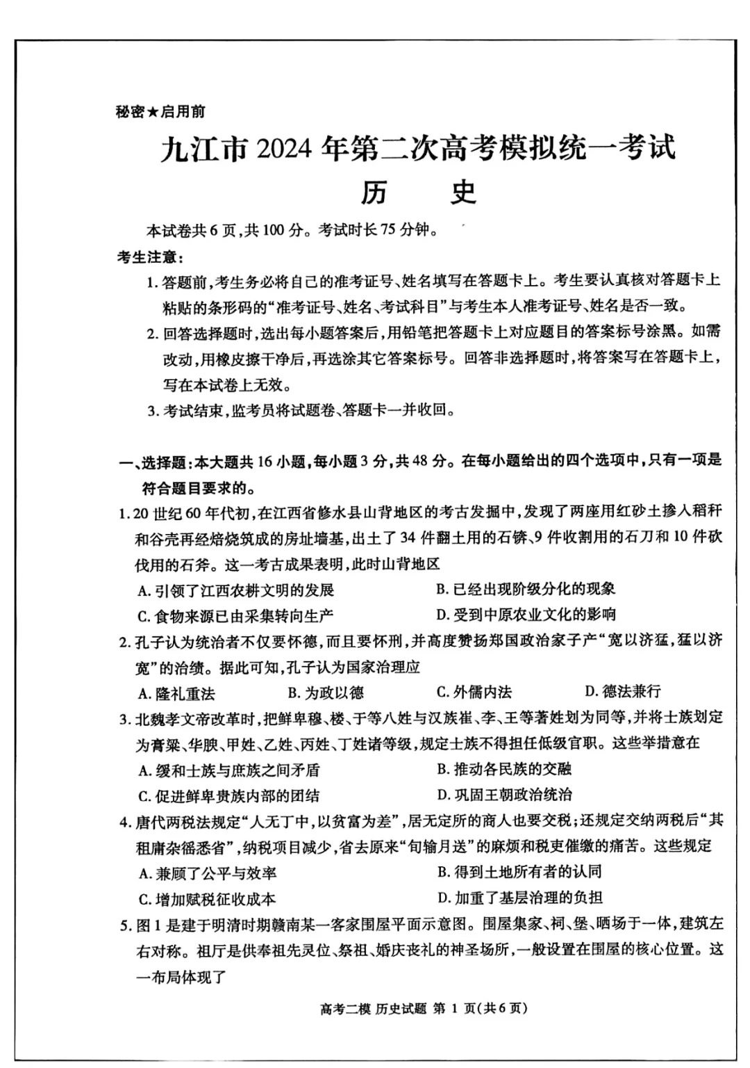
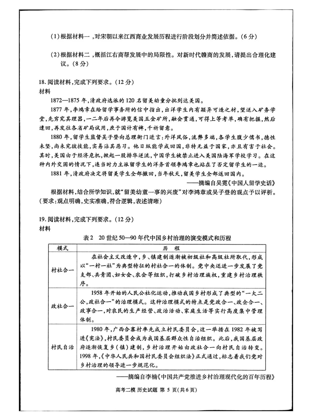
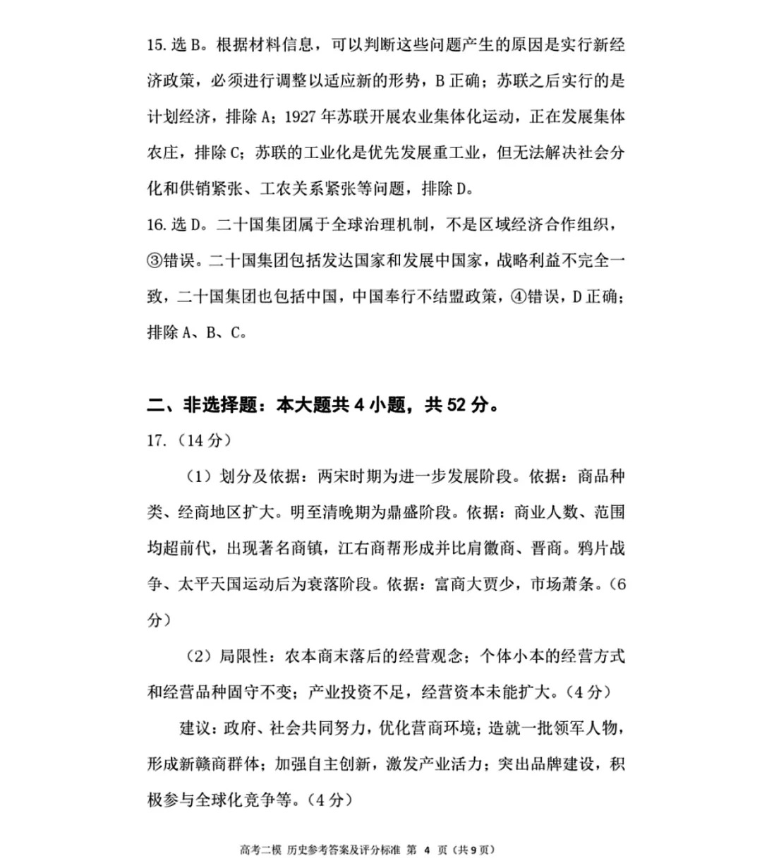
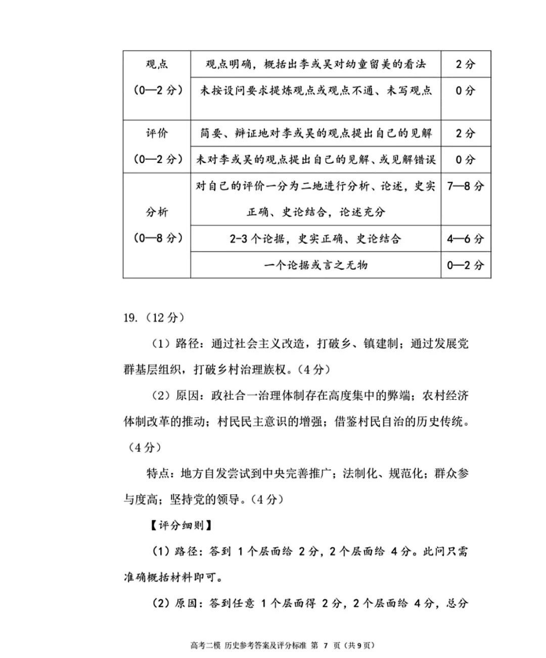
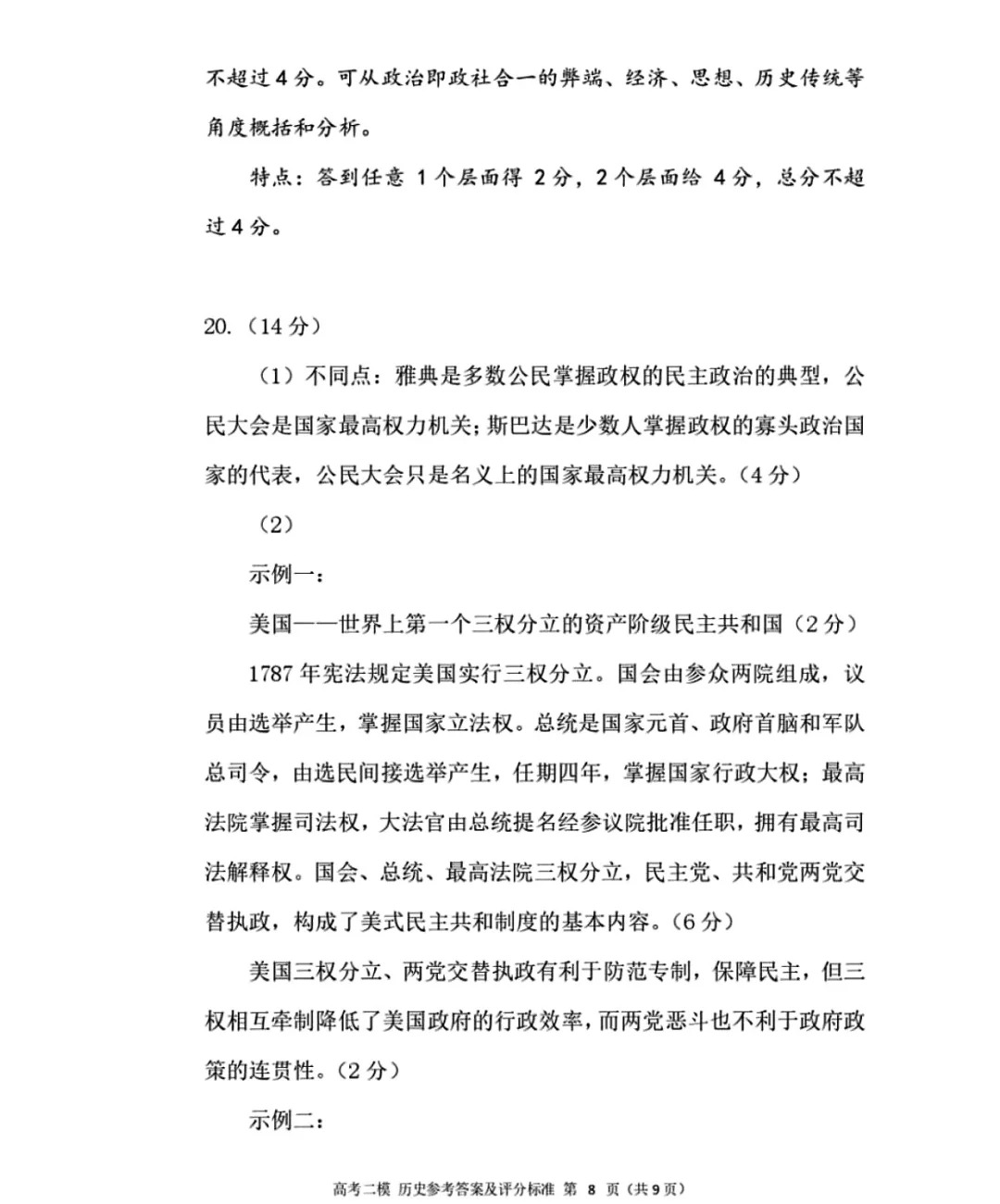
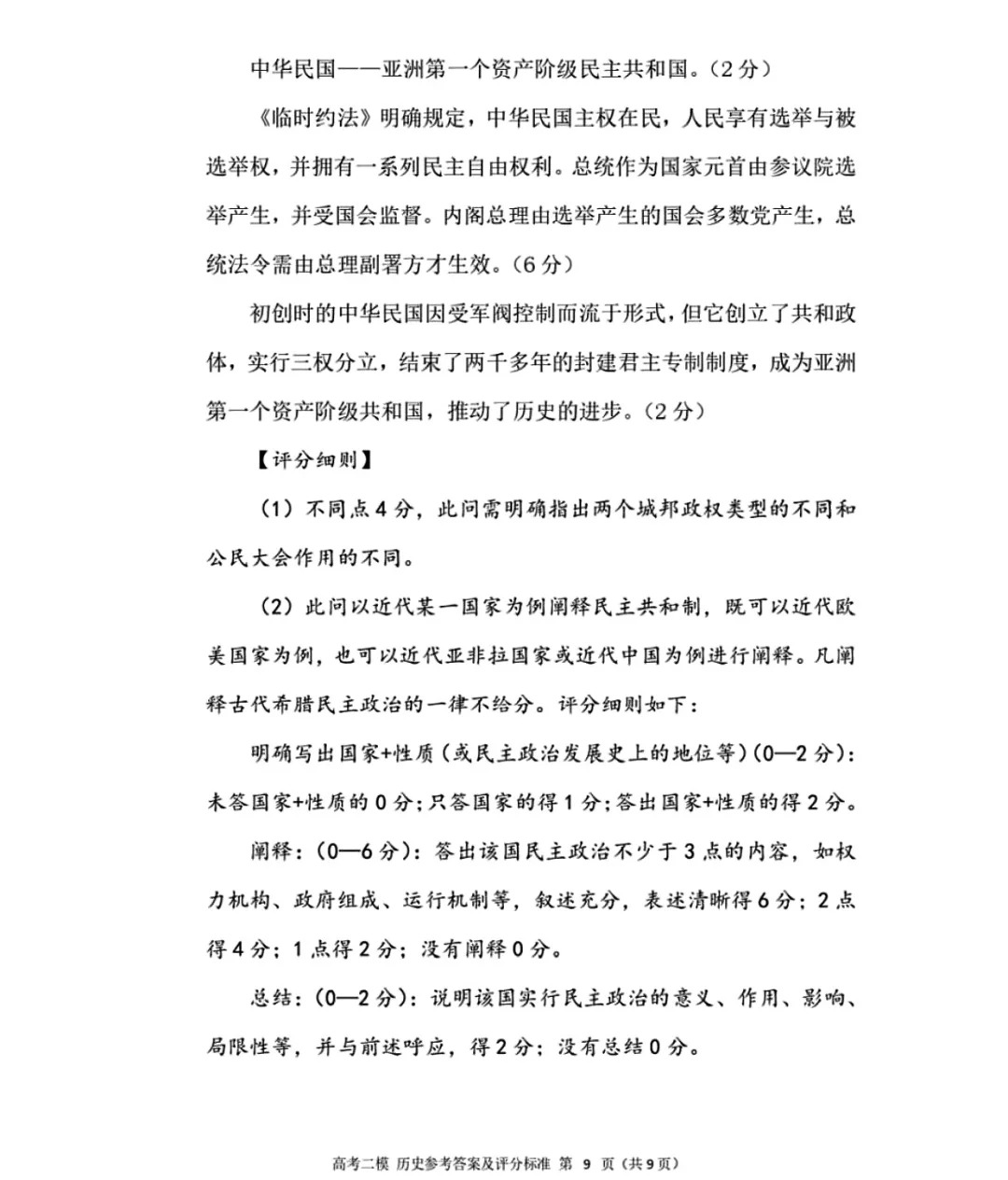
五、2024九江二模历史答案及试卷
考试时间:3月27日上午9:00-10:15
答案及试卷解析: 历史答案及试卷将在考试结束后及时更新,确保同学们能够及时回顾考试内容,调整考试状态为下场做好心理准备。













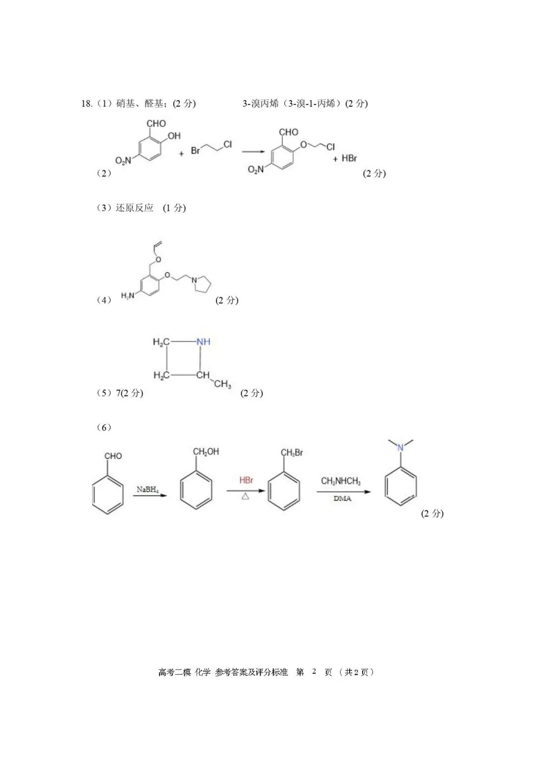
六、 2024九江二模化学答案及试卷
考试时间:3月28日上午8:30-9:45
答案及试卷解析:考试结束后,陈老师会及时更新九江二模化学试卷和答案,以确保同学们能够及时回顾考试内容,整理错题。


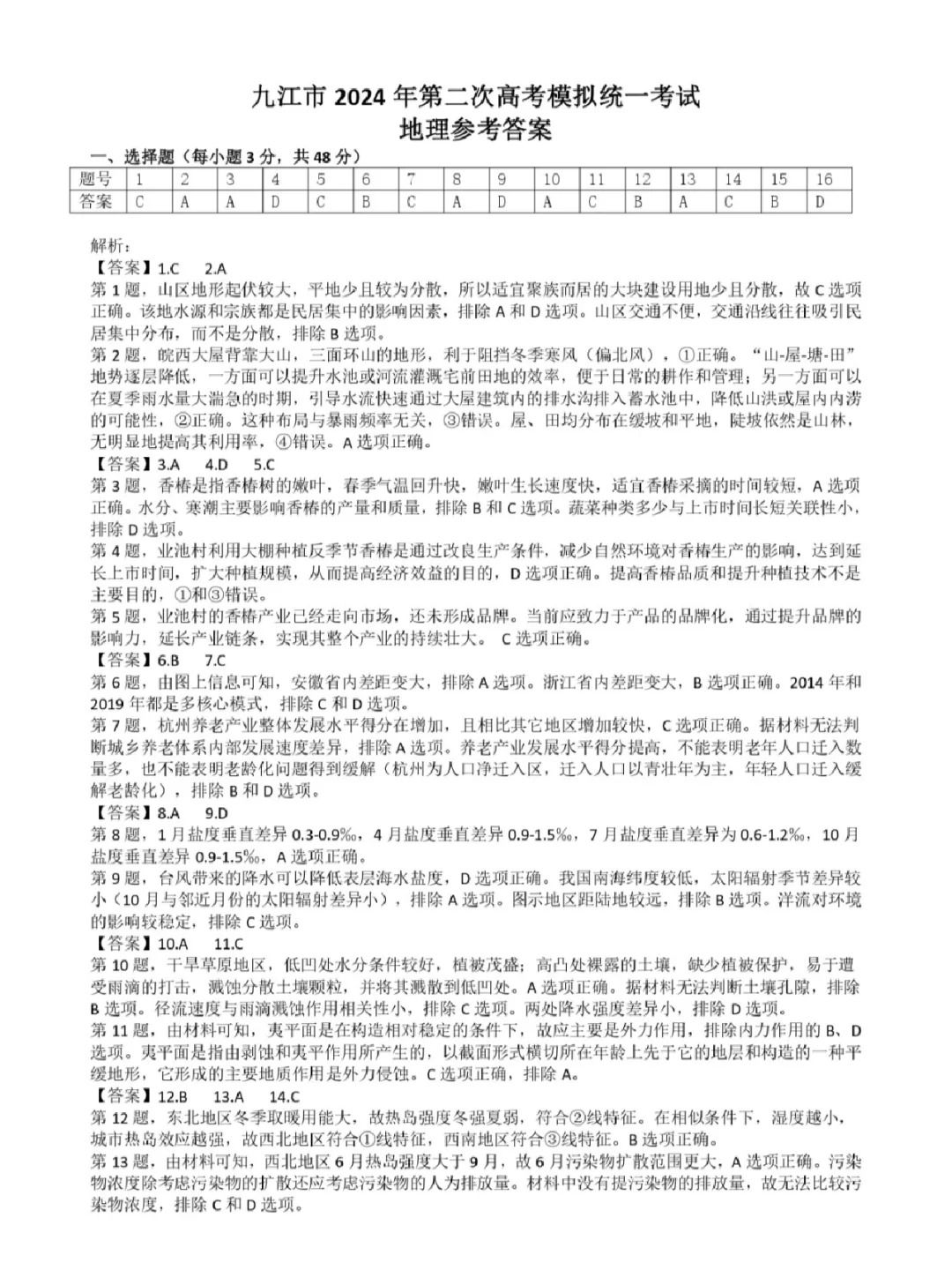
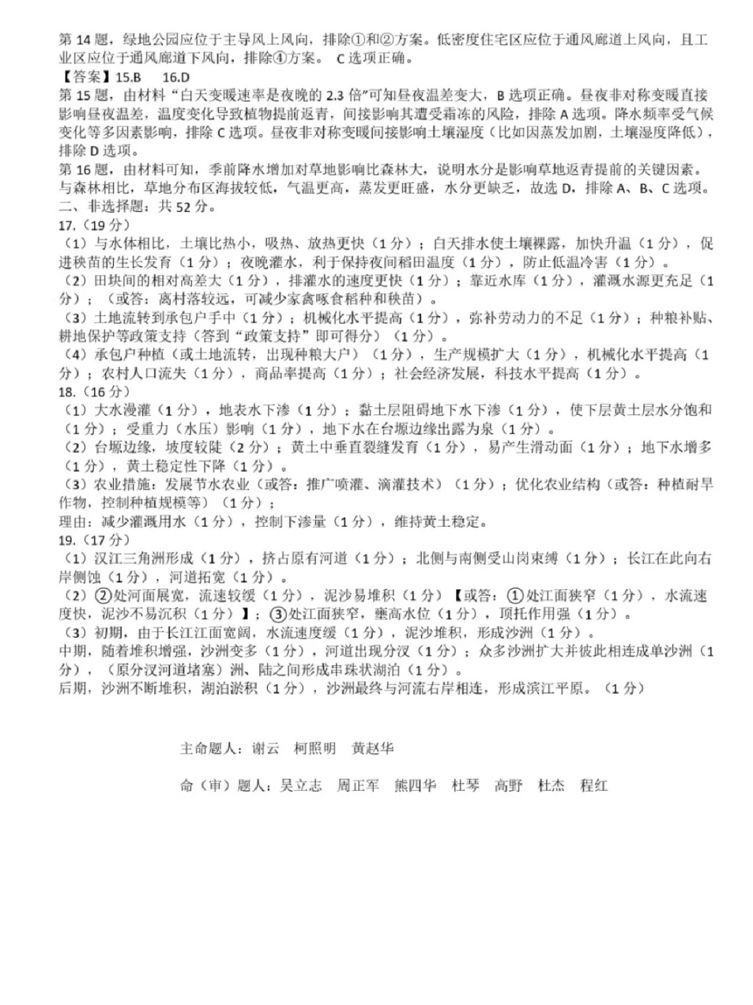
七、 2024九江二模地理答案及试卷
考试时间:3月28日上午11:00-12:15
答案及试卷解析: 地理试卷及详细答案将在考试结束后迅速更新,以助同学们深入剖析考试内容,全面理解各个知识点,从而有力提升地理科目的学科水平。


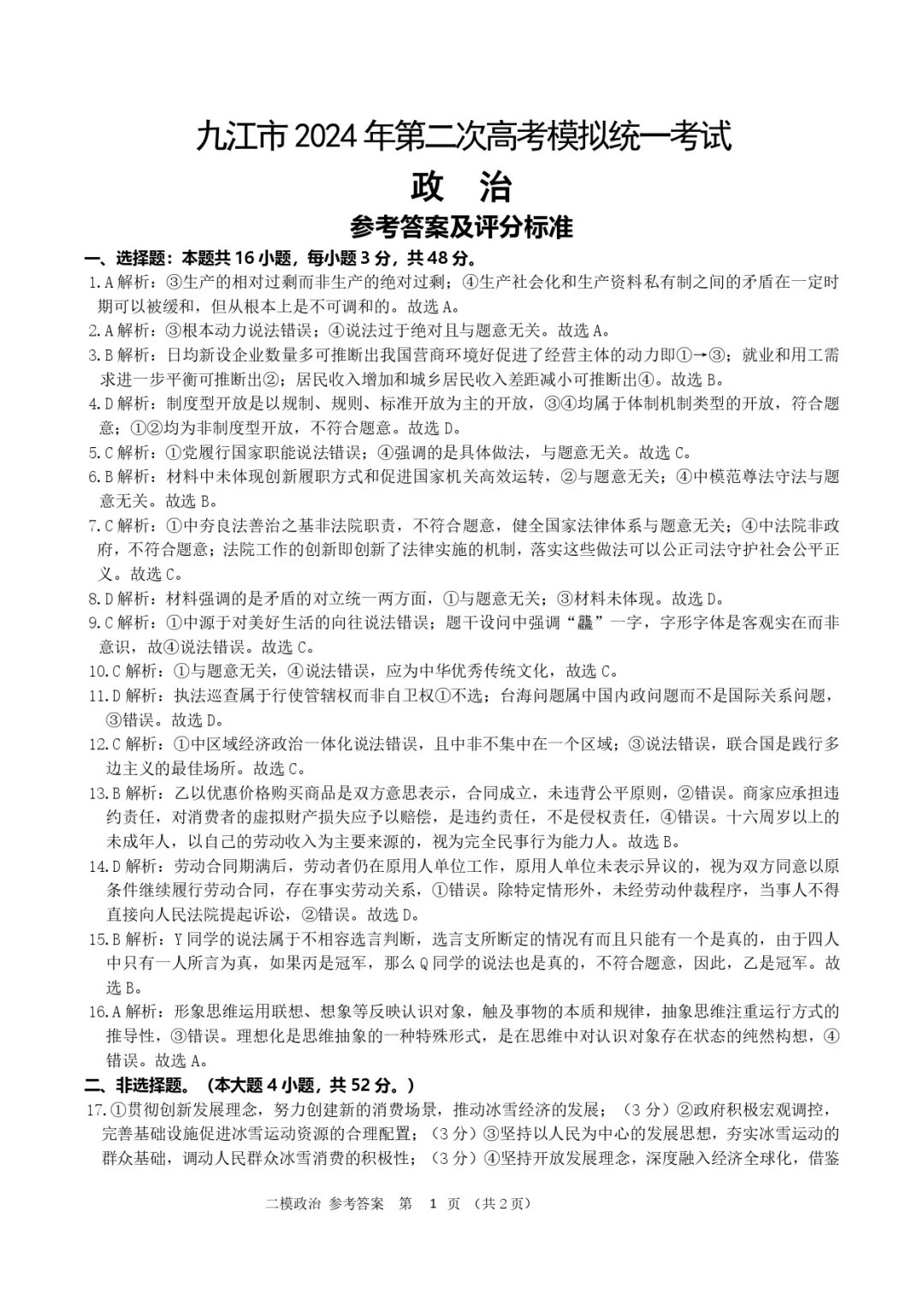
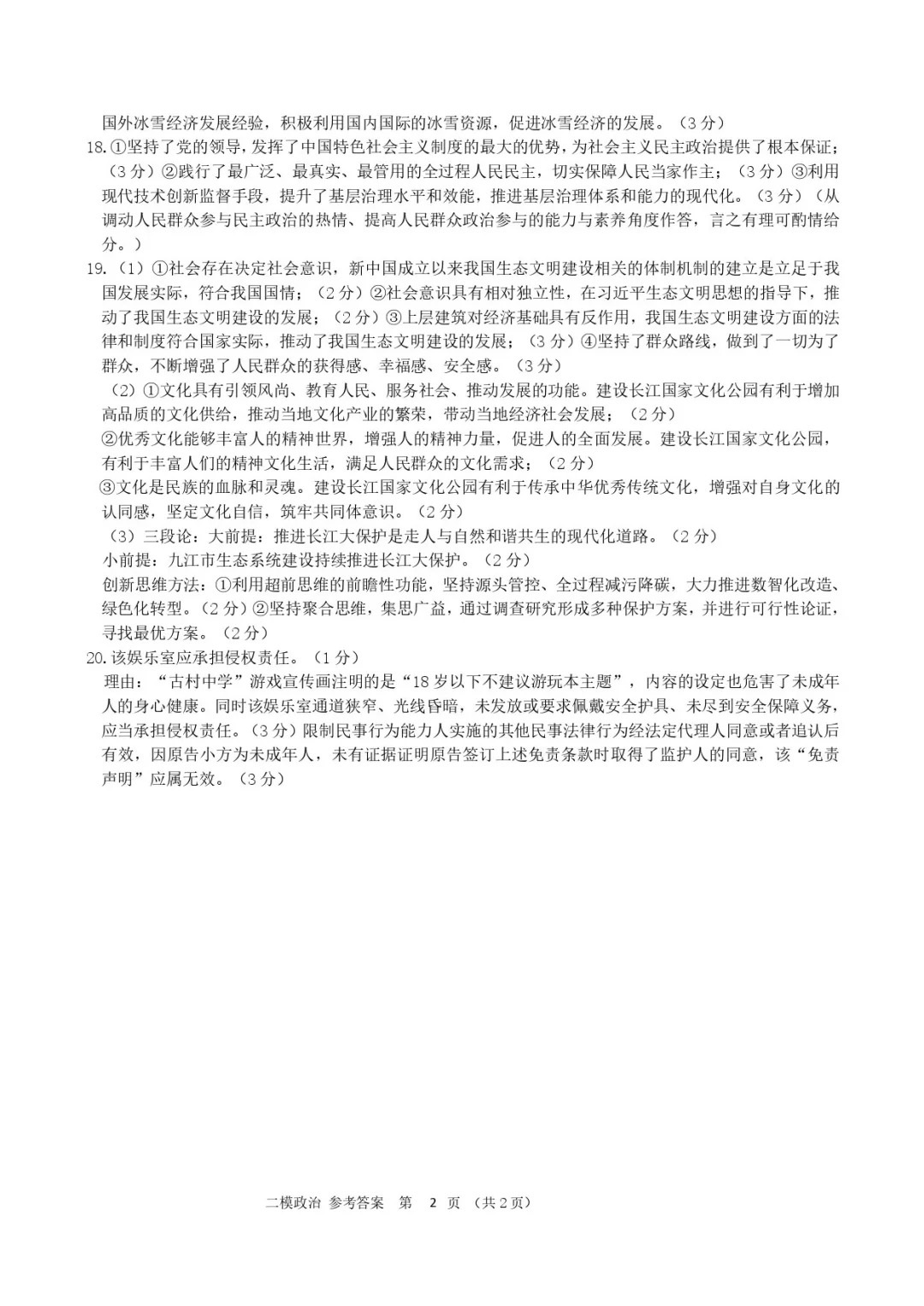
八、 2024九江二模政治答案及试卷
考试时间:3月28日下午14:30-15:45
答案及试卷解析: 政治答案及试卷将在考试结束后立即上传更新,这样同学们就可以及时回顾考试中存在的不足之处,了解自己政治分数。


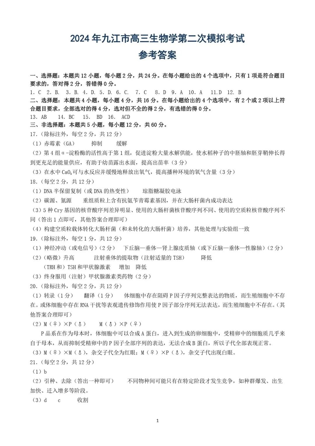
九、2024九江二模生物答案及试卷
考试时间:3月28日下午17:00-18:15
答案及试卷解析: 生物答案及试卷将在考试结束后以最快速度更新,为同学们提供及时有效的估分支持。
