福建2024届高三上学期期末质检考试时间为1月24日-1月26日,本次考试为厦门、龙岩、莆田、三明、南平、宁德六市联考,考试科目包含了语文、数学、英语、物理等九门。关于2024福建高三质检(名校联盟)各科目的试卷和答案解析,将在考试结束后更新上传。

一、2024福建高三六市联考时间安排
厦门、龙岩、莆田、三明、南平、宁德这六个地区将在1月24日-26日展开福建高三六市联考暨福建2024届高三上学期期末质检考试。以下是本次高三质检考试各科目时间安排:
| 2024届福建高三上学期 期末质检考试时间安排表 |
||
|---|---|---|
| 日期 | 上午 | 下午 |
| 1月24日 (周三) |
语文 (9:00-11:30) |
数学 (15:00-17:00) |
| 1月25日 (周四) |
物理/历史 (9:00-10:15) |
外语 (15:00-17:00) |
| 1月26日 (周五) |
化学 (8:30-9:45) |
政治 (14:30-15:45) |
| 地理 (11:00-12:15) |
生物 (17:00-18:15) |
|

二、福建六市联考各科目答案汇总
福建2024届高三上学期期末质检考试将于1月24日开始进行,26日结束,考试时长共计3天,考试科目有语文、数学、英语、政治、物理、历史、地理、化学、生物九门。本次福建六市联考的参考地区涵盖了厦门、龙岩、莆田、三明、南平、宁德六个地市。2024福建高三质检各科目答案和试卷解析如下:
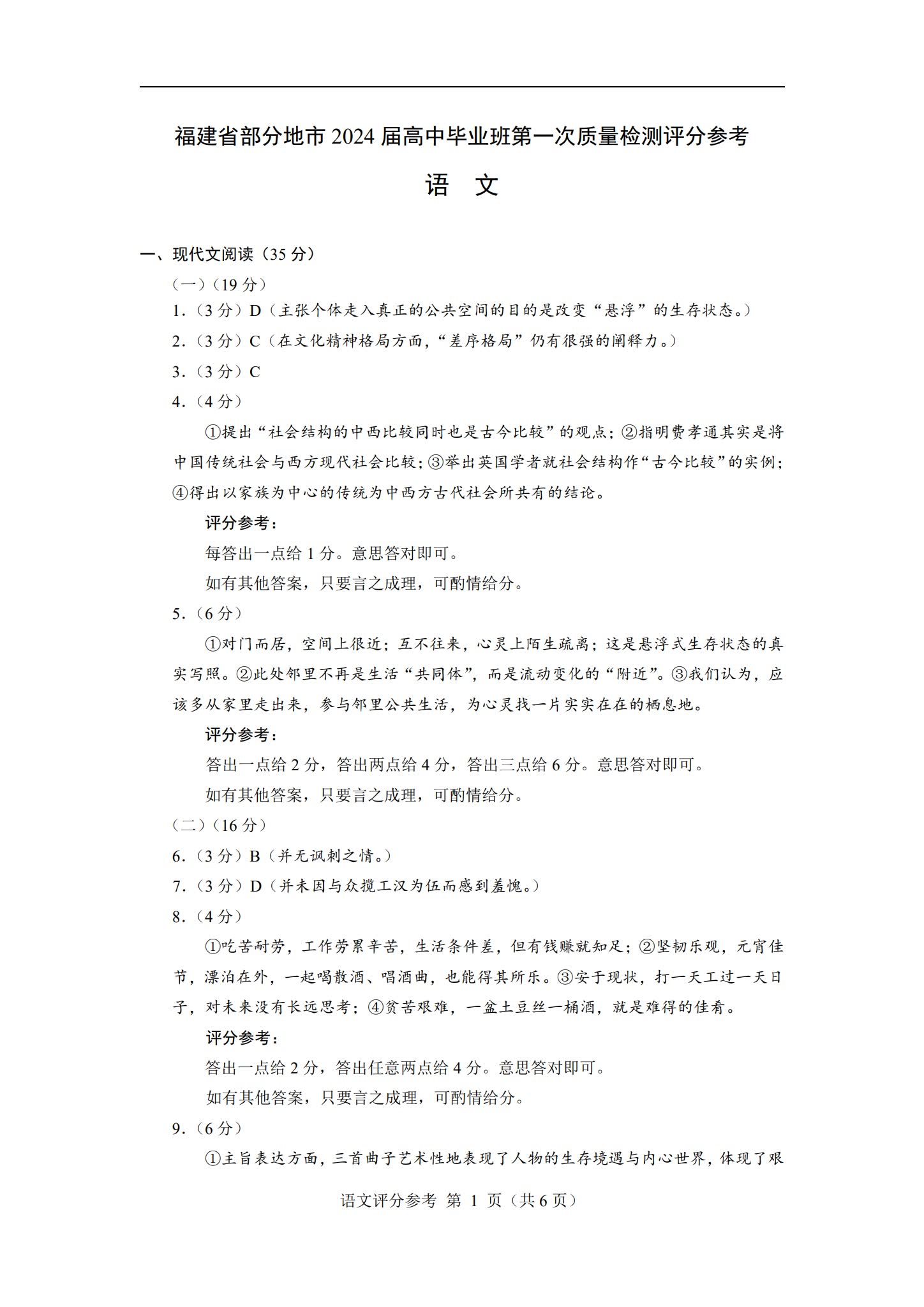
1、2024福建六市联考语文试卷和答案
福建六市联考语文科目考试时间为1月24日上午9:00-11:30,圆梦小灯塔将会在考试结束后及时更新该科目试卷和答案解析。
















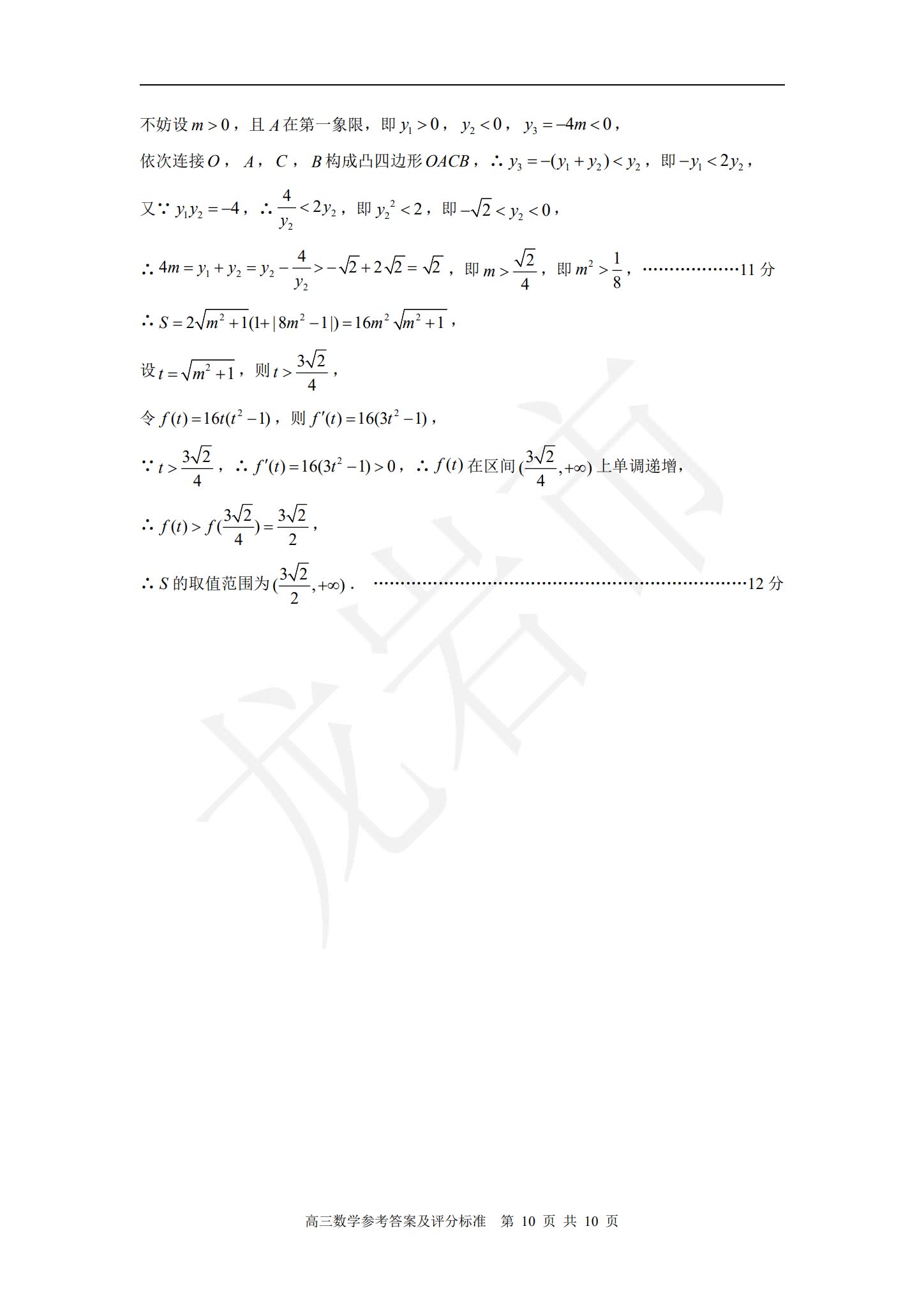
2、福建2024届高三上学期期末质检考试数学答案
本堂考试一旦结束,圆梦小灯塔将立即更新2024安徽百师联盟数学答案及试卷解析。














3、2024福建高三质检物理试卷及答案
关于2024福建六市联考物理答案,小灯塔会在本堂考试完成后上传至本文,请同学们持续关注。












4、2024福建六市名校联盟历史试题及答案
福建六市联盟历史科目考试时间为1月25日9:00-10:15,等待历史考试结束后,将会上传本堂科目的答案及试卷。








5、福建高三六市联考英语试题和答案
小灯塔将会在1月25日17点英语科目考试完毕后,第一时间更新英语试题及答案解析。



















6、2024年福建高三六市联考化学答案及试卷









7、福建2024高三六市联考地理试卷及答案











8、2024年福建高三期末质检政治答案及试卷












9、福建高三质检生物试卷和答案解析











