2024届山东济南一模将于3月22日开始,持续四天,分别是必考科目语文、数学、英语,以及24日至25日的等级性模拟考试科目物理、历史、思想政治、生物、化学以及地理。圆梦小灯塔收集整理了2024届高三济南一模的各科答案以及试卷,同学们可以在考后查阅,及时查漏补缺。

一、2024届济南一模考试安排
2024年济南市高三模拟考试将于3月22日至26日举行,是山东省各市一模考试举行的最晚的一个模拟高考,为保证此次模考的规范性,济南市参加本次一模的学校都将严格按照2024届济南一模时间安排执行,请看下表:
| 2024年3月济南市高三第一次模拟考试 | ||
|---|---|---|
| 日期 | 上午 | 下午 |
| 3月22日 (星期五) |
语文 9:00-11:30 |
数学 15:00-17:00 |
| 3月23日 (星期六) |
英语 15:00-16:40 |
|
| 3月24日 (星期日) |
物理 8:00-9:30 |
化学 15:30-17:00 |
| 思想政治 11:00-12:30 |
||
| 3月25日 (星期一) |
历史 8:00-9:30 |
地理 15:30-17:00 |
| 生物 11:00-12:30 |
||
二、2024届高三济南一模必考科目试卷及答案汇总
1.2024济南一模语文试卷及答案
考试暂未开始,待考试结束后,小灯塔会更新济南一模语文考试答案及试卷。







2.2024济南一模数学试卷及答案
济南一模数学考试的答案以及试卷真题将在考试结束后再更新。








3.2024济南一模英语试卷及答案
本次外语考试时长100分钟,总分120分,考试不含听力部分,在外语考试结束后,小灯塔会上传济南一模英语考试的答案解析及真题试卷。











三、2024届高三济南一模选考科目试卷及答案汇总
山东是3+3高考模式的省份,物理、政治、化学、历史、生物以及地理六门科目,每个同学任选三门进行考试,这六个科目的总分最后计算时,都会采取等级赋分值,下面是本次济南一模六选三科目的试卷及答案解析汇总,请看。
1.2024济南一模物理试卷及答案
物理作为第一门考试的等级性模拟考试科目,考试时长90分钟,济南一模物理试卷真题及答案解析会在考试结束后公布。








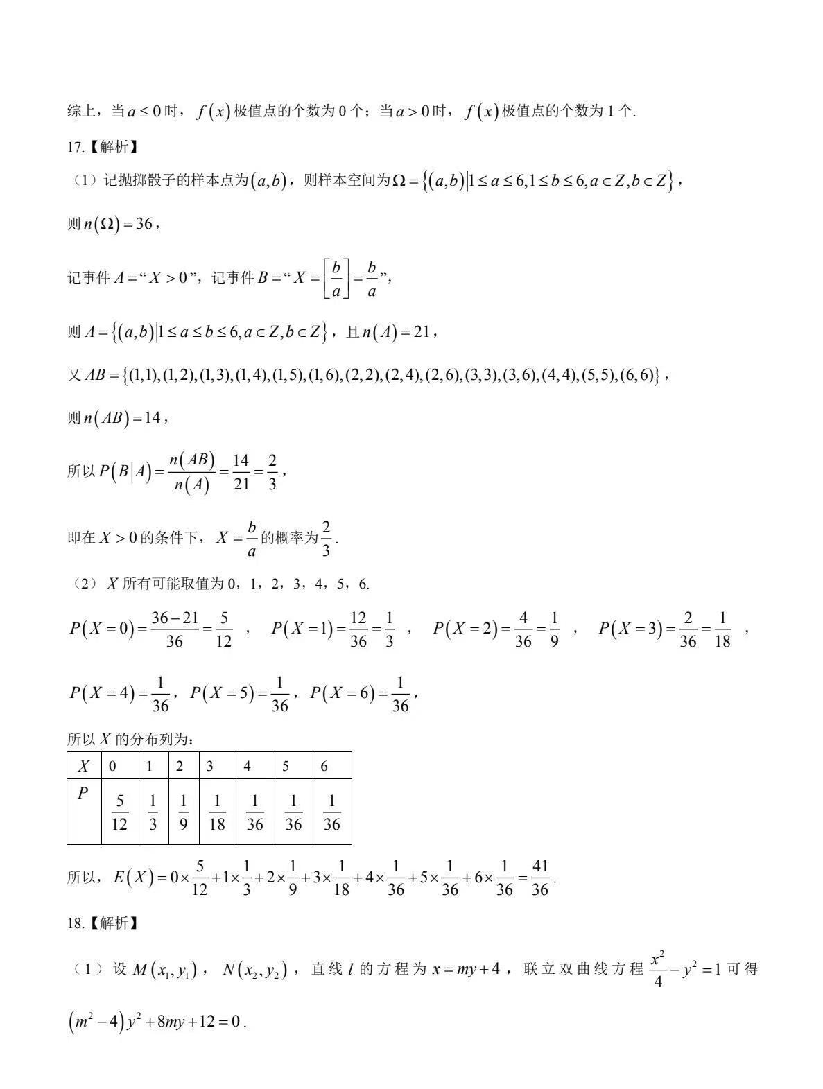
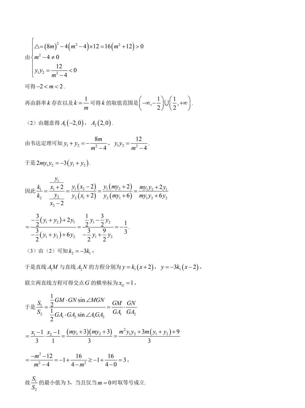
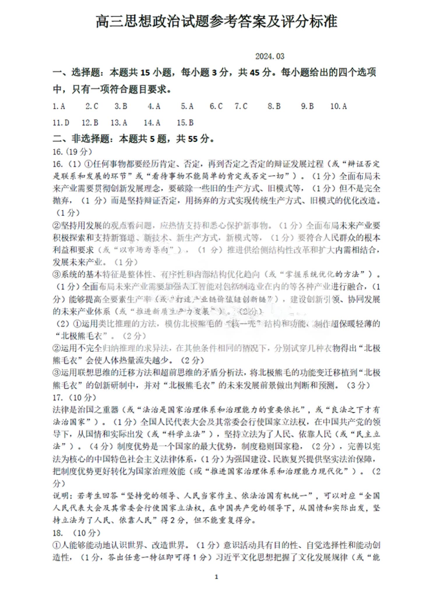
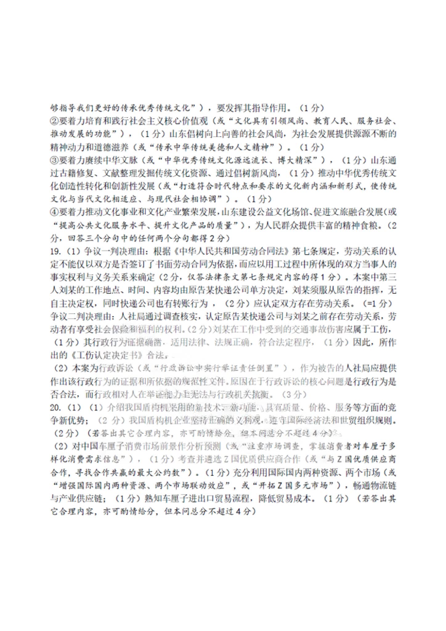
2.2024济南一模思想政治试卷及答案
考试暂未开始,济南一模政治答案以及试卷会在考试结束后再更新。
3.2024济南一模化学试卷及答案









4.2024济南一模历史试卷及答案
历史考试内容,小灯塔会在考试结束后上传,包括济南一模历史答案以及试卷。
5.2024济南一模生物试卷及答案
小灯塔会在生物考试结束后,更新济南一模生物答案以及试卷。
6.2024济南一模地理试卷及答案
地理是本次济南一模最后一门六选三考试科目,也是最后一堂考试,小灯塔会在考试结束后上传济南一模地理科目的答案和试卷。





