2024年兰州高三一诊考试正在进行中,历时三天。在这紧张而重要的考试时刻,我们深刻理解同学们对自己分数的渴望。为方便同学们及时核对答案,我们将在各科考试结束后第一时间上传该科答案。

一、2024年兰州高三一诊考试时间安排
本次兰州高三一诊共九个科目,包括语文、数学、英语、物理、历史、化学、地理、思想政治和生物。
以下是2024年兰州高三一诊考试的具体时间安排:
3月6日(星期三)
语文:9:00-11:30
数学:15:00-17:00
3月7日(星期四)
物理/历史:9:00-10:15
英语:15:00-17:00
3月8日(星期五)
化学:8:30-9:45
政治:14:30-15:45
地理:10:45-12:00
生物:16:45-18:00

二、2024年兰州高三一诊各科试卷及答案汇总
1. 2024年兰州高三一诊语文试卷及答案
兰州一诊语文试卷及答案,已经在语文考试结束后第一时间进行更新,请同学们参考。


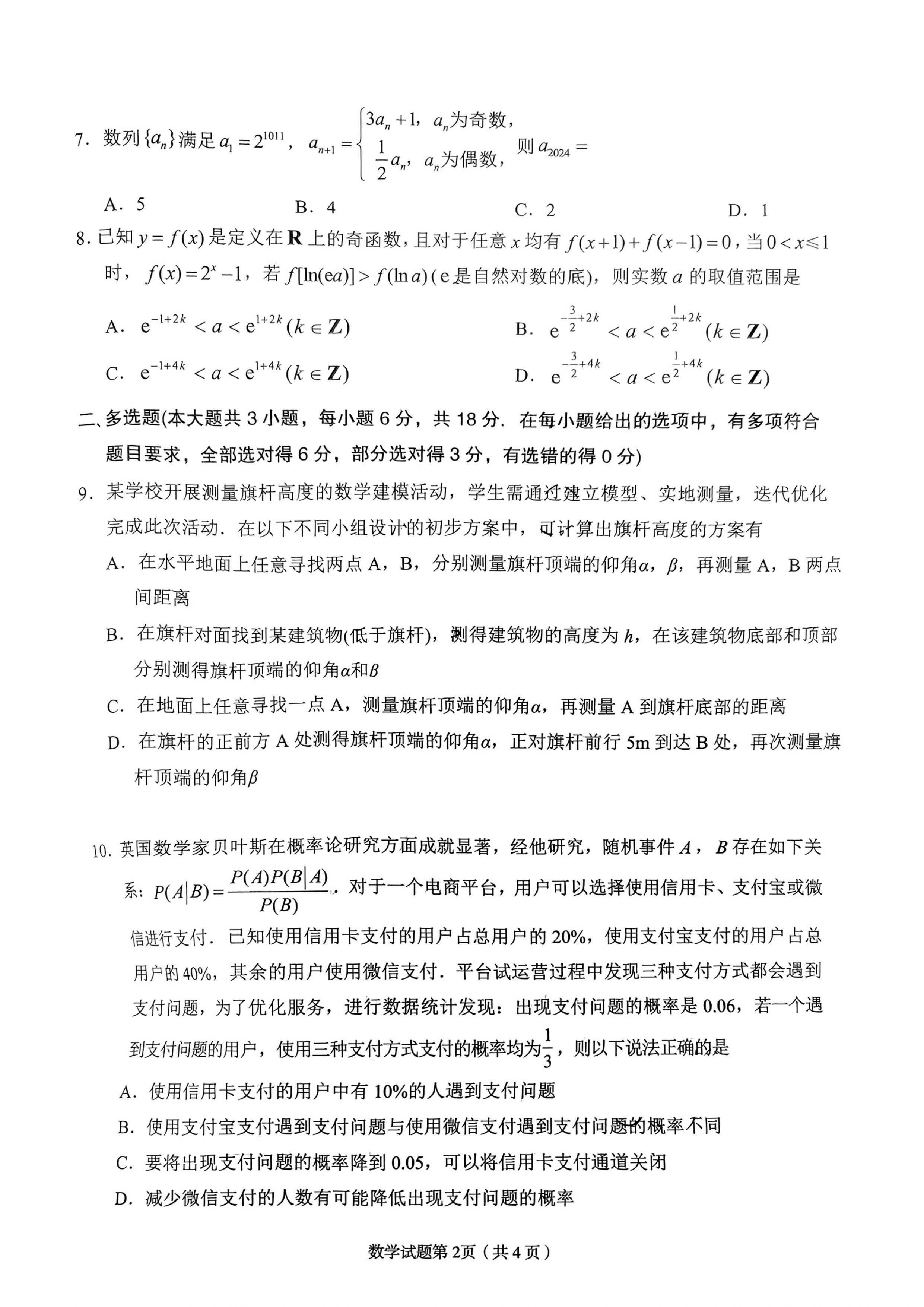
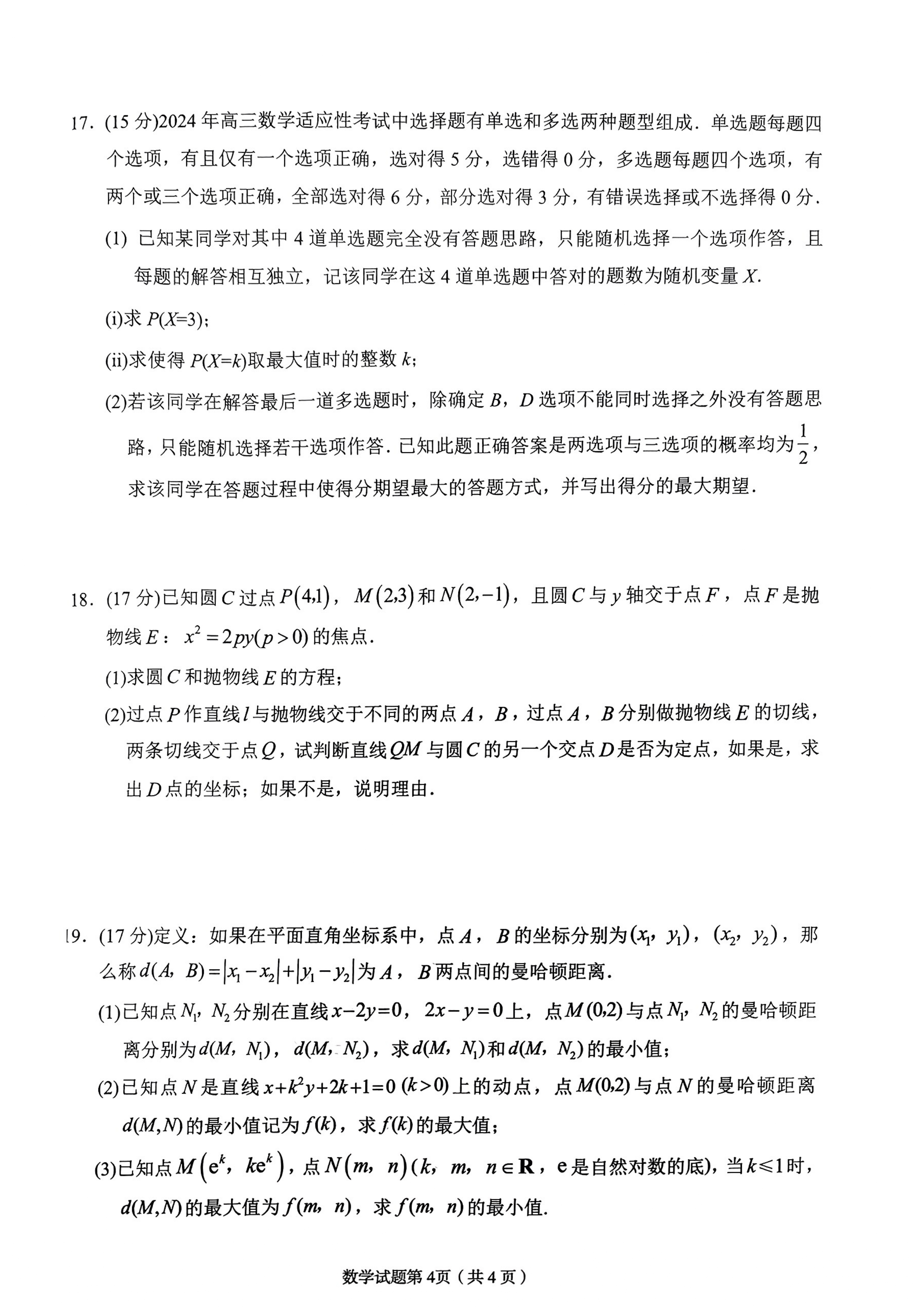
2. 2024年兰州高三一诊数学试卷及答案
数学考试相关内容,包括答案和试卷,也将在考试结束后上传汇总,敬请耐心等待。











3. 2024年兰州高三一诊英语试卷及答案
兰州一诊的外语考试包含听力部分,总时长为120分钟。外语试卷和答案将在考试结束后进行更新。
4.首选科目(物理、历史)试卷及答案
首选科目(物理、历史)的答案及试卷,我们将在考试结束后迅速上传更新,请同学们耐心等待。
5. 再选科目(化学、地理、思想政治、政治、生物)试卷及答案
再选科目包括化学、地理、思想政治、政治和生物,相关考试试卷及答案将在各科考试结束后上传,请各位同学们持续关注,便于及时预估自己的考试成绩。
综上所述,2024年兰州市高三一诊的试卷及答案汇总将在考试结束后陆续更新。希望同学们能够在备考过程中取得优异的成绩,祝愿大家考试顺利!