2024届九江二模考试将于3月26日至28日举行,本年度九江二模将考核必考科目语文、数学和外语、首选科目历史和物理,以及再选科目化学、地理、政治和生物。圆梦小灯塔整理汇总了2024年九江二模各科目的答案以及试卷真题,以便各位同学可以在考后第一时间进行核对。

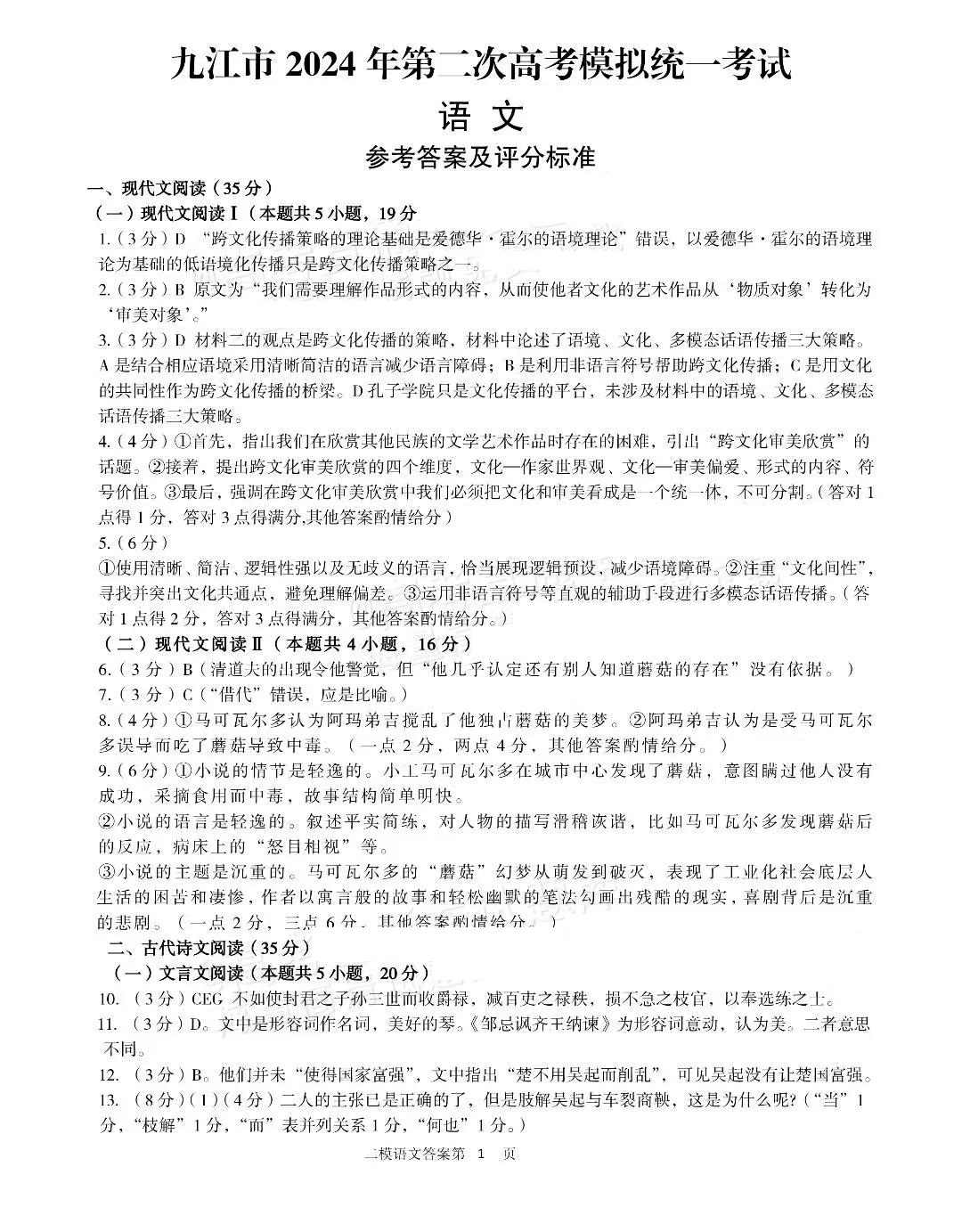
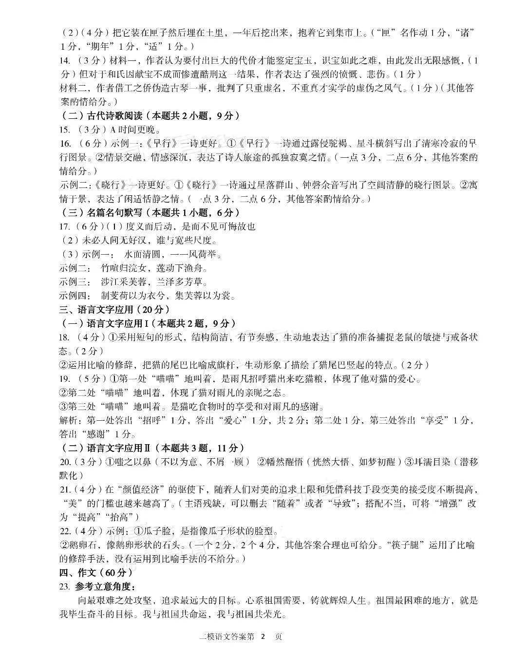
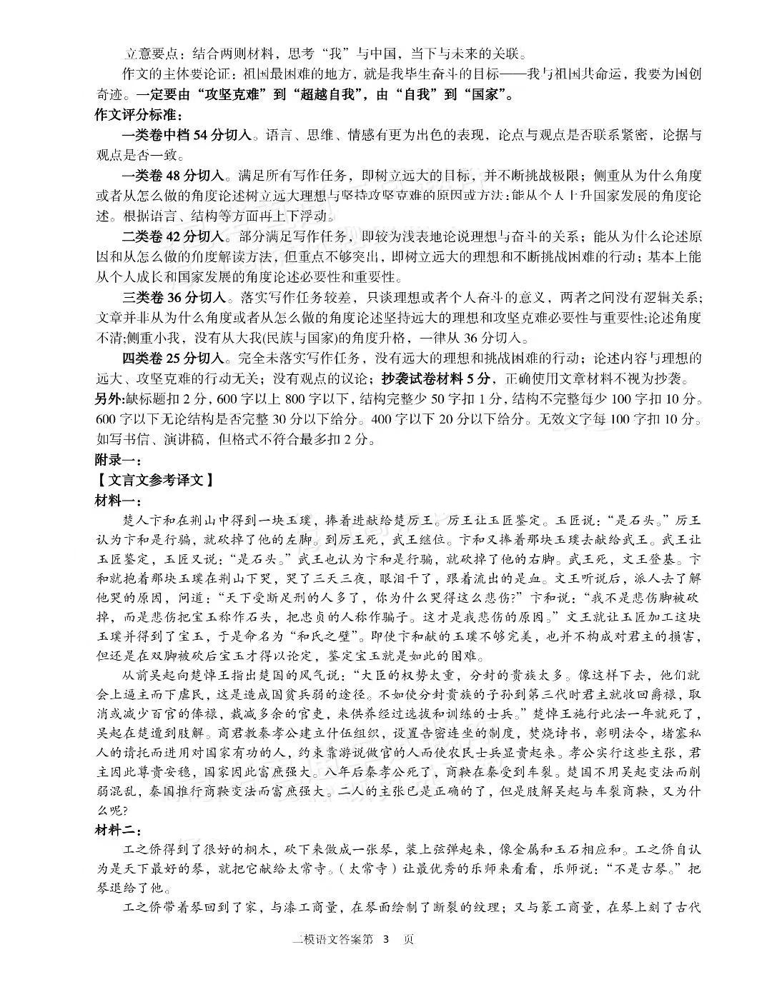
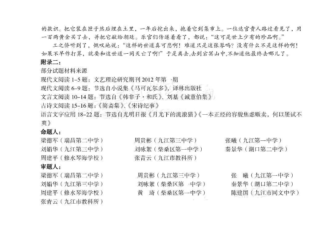
一、2024九江二模语文答案
考试时间3月26日上午9:00-11:30














二、2024九江二模数学答案
考试时间3月26日下午15:00-17:00














三、2024九江二模物理答案
考试时间3月27日早上9:00-10:15



四、2024九江二模历史答案
考试时间3月27日早上9:00-10:15













五、2024九江二模英语答案
考试时间3月27日下午15:00-17:00







六、2024九江二模化学答案
考试时间3月28日上午8:30-9:45


七、2024九江二模地理答案
考试时间3月28日上午11:00-12:15


八、2024九江二模政治答案
考试时间3月28日上午14:30-15:45


九、2024九江二模生物答案
考试时间3月28日下午17:00-18:15
在考试结束后,小灯塔会及时更新九江二模的生物答案和解析,以便同学们核对答案、查漏补缺。