2024年泉州三检考试将于3月3日开始,为期三天,涵盖了语文、数学、物理、历史、英语、化学、地理、思想政治和生物等多个科目。为了协助同学们更准确地评估自己的考试表现,我们将在各科考试结束后立即更新相应科目的答案。

一、2024年泉州三检考试时间安排
2024年泉州三检考试的时间安排如下:
| 2024泉州三检考试时间安排 | |||
|---|---|---|---|
| 日期 | 时间 | 学科 | |
| 2024年3月3日 | 上午 | 9:00-11:30 | 语文 |
| 下午 | 15:00-17:00 | 数学 | |
| 2024年3月4日 | 上午 | 9:00-10:15 | 物理、历史 |
| 下午 | 15:00-17:00 | 英语 | |
| 2024年3月5日 | 上午 | 8:30-9:45 | 化学 |
| 10:15-11:30 | 地理 | ||
| 下午 | 14:30-15:45 | 思想政治 | |
| 16:15-17:30 | 生物 | ||
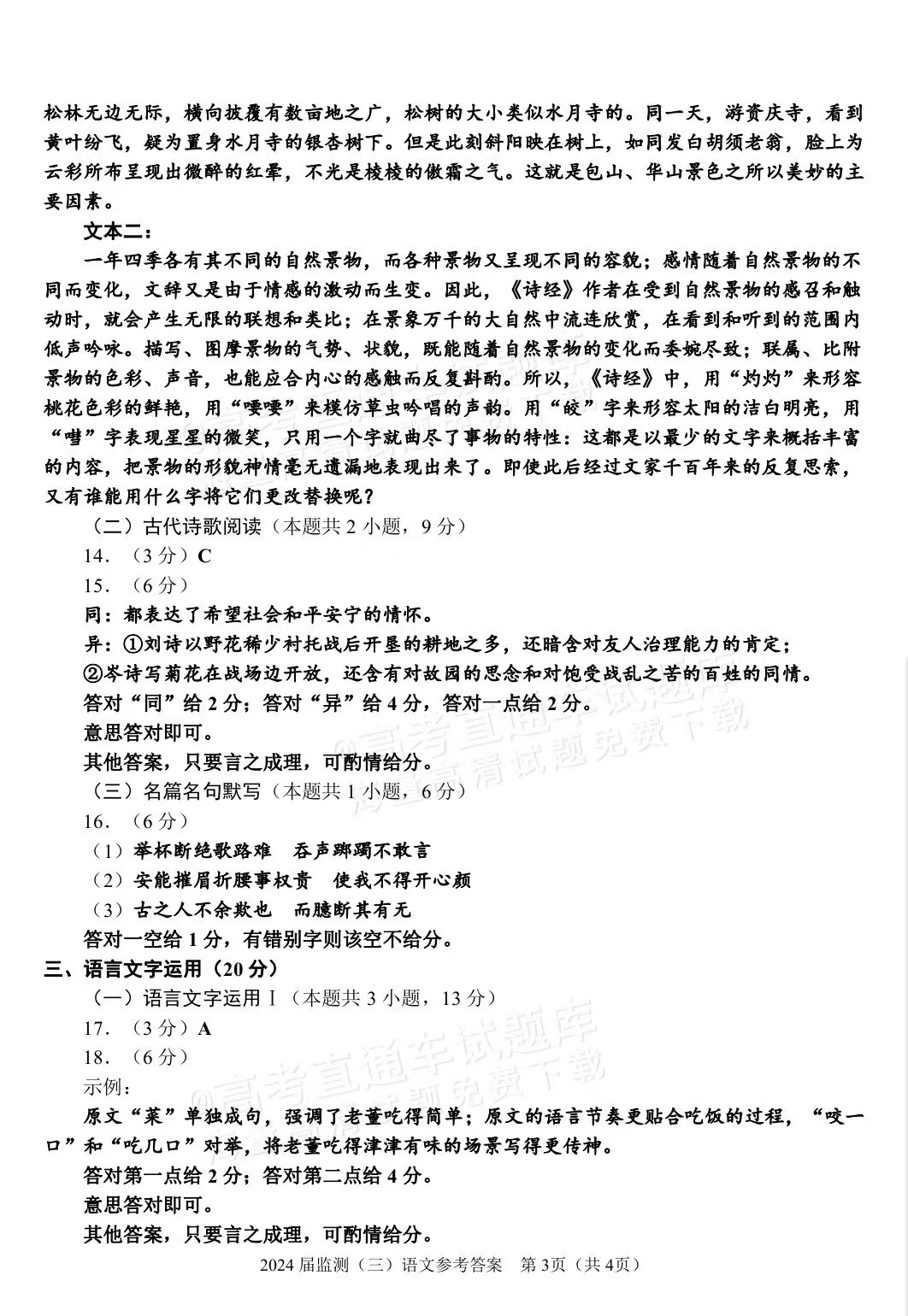
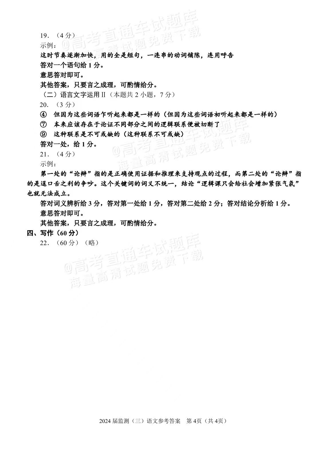
二、2024年泉州三检各科答案
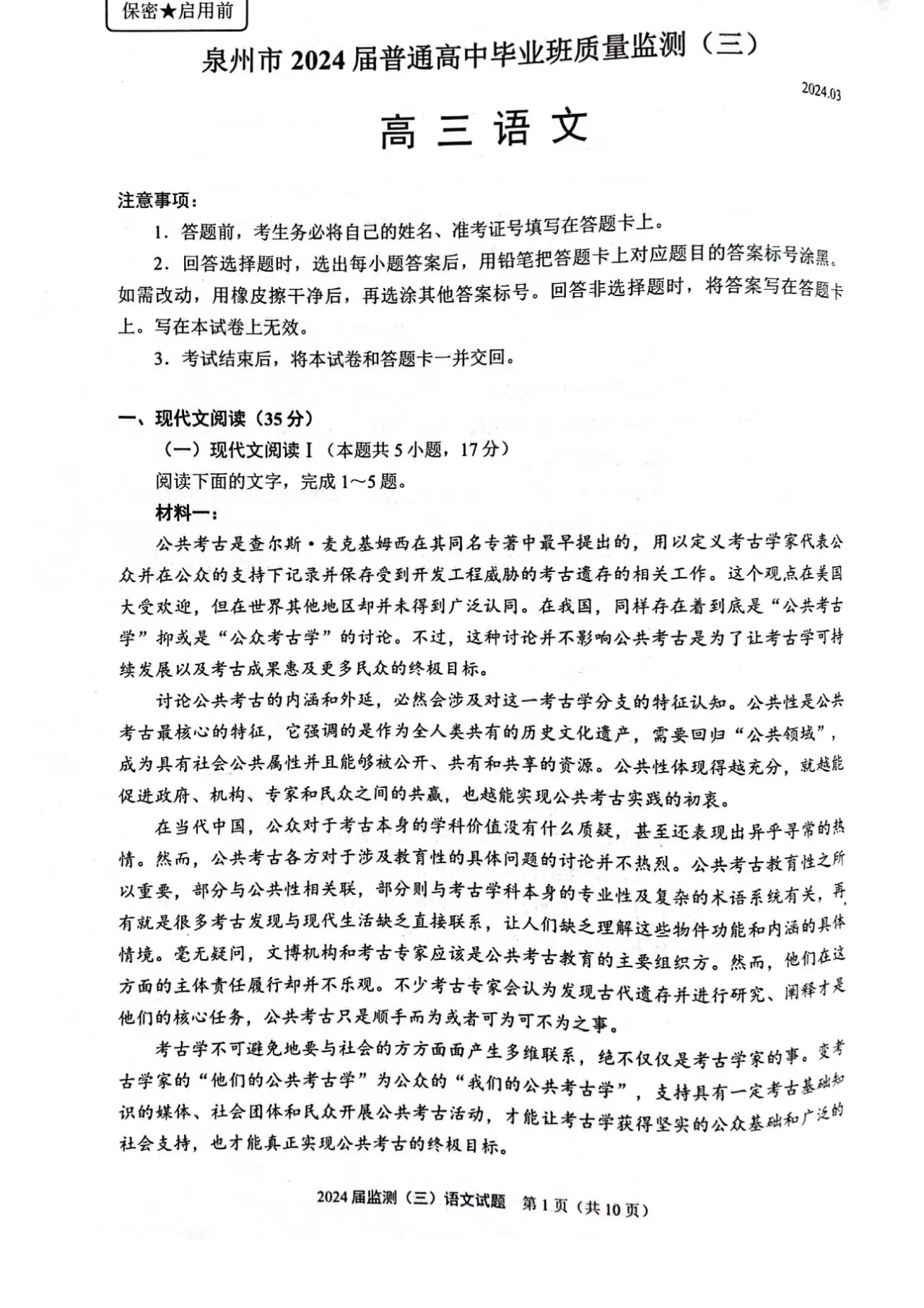
1.2024年泉州三检语文答案
考试时间:3月3日上午9:00-11:30
语文答案及试卷解析将在泉州三检语文考试结束后迅速更新,供考生核对试卷,回顾考试表现。













2.2024年泉州三检数学答案
考试时间:3月3日下午15:00-17:00
数学答案及试卷真题将在泉州三检考试结束后及时更新,帮助考生整理错题,调整考试心理状态。
















3.2024年泉州三检物理答案
考试时间:3月4日 上午9:00-10:15
我们将在泉州三检物理考试结束后更新答案及试卷真题,确保考生们能够及时回顾考试内容,为下场考试做好充分准备。

4.2024年泉州三检历史答案
考试时间:3月4日 上午9:00-10:15
我们将在泉州三检历史考试结束后更新答案及试卷真题,确保考生们能够及时估分,了解考试情况。
5.2024年泉州三检英语答案
考试时间:3月4日 下午15:00-17:00
泉州三检英语科目考察考生的英语听、说、读、写能力,是考试中的重要环节。我们将在考试结束后迅速更新答案及试卷真题,帮助考生们深入了解考试内容,提高英语水平。
6.2024年泉州三检化学答案
考试时间:3月5日 上午8:30-9:45
泉州三检化学考试结束后,我们将以最快速度更新答案及试卷真题,为考生提供及时有效的估分支持,帮助他们对自己的考试表现进行评估与调整。
7.2024年泉州三检地理答案
考试时间:3月5日 上午10:15-11:30
地理科目考察考生对地理知识的掌握与运用能力。我们将在泉州三检考试结束后及时更新答案及试卷真题,供考生们及时回顾考试不足之处,调整学习计划。
8.2024年泉州三检思想政治答案
考试时间:3月5日 下午14:30-15:45
泉州三检思想政治考试结束后,我们将及时更新答案及试卷真题,帮助考生深入了解考试内容,提高政治科目水平。
9.2024年泉州三检生物答案
考试时间:3月5日 下午16:15-17:30
泉州三检生物科目的考试结束后,我们将迅速更新答案及试卷真题,为考生提供及时有效的估分支持,帮助他们对自己的考试表现进行评估与调整。