聊城一模考试时间定于3月13日-3月15日进行,这次一模考试是高考前对高三学生复习备考情况的一次检测,考试科目涵盖了语文、数学、英语、政治、地理、历史、物理等九门学科,小灯塔将会在下文为大家展示聊城一模2024各科试卷及答案解析,供考生核对答案。

一、2024年聊城一模考试时间安排
为准确掌握山东省聊城市高三学生的备考情况,市教研院组织了聊城市高三第一次适应性检测,帮助各位考生精准分析学习情况,进行科学有效的高考复习。
聊城一模考试定于2024年3月13日开始,九门科目分别安排在13日、14日、15日进行考试,其中物理、语文、政治科目将在3月13日进行考试,数学、化学、历史、生物考试则在3月14日(周四)进行,而剩下的英语和地理分散在15日上午和下午举行考试。
以下是聊城一模2024各科目考试具体安排,考生们可根据此表来合理规划备考时间,为本次模考做好充分的准备工作。
| 2024年聊城一模考试时间安排 | ||
|---|---|---|
| 日期 | 上午 | 下午 |
| 3月13日 | 8:00-10:30 语文 |
2:10-3:40 物理 |
| 4:10-5:40 政治 |
||
| 3月14日 | 8:00-10:00 数学 |
2:10-3:40 历史 |
| 10:20-11:50 化学 |
4:10-5:40 生物 |
|
| 3月15日 | 8:00-9:40 外语 |
10:00-11:30 地理 |

二、聊城一模试题及答案2024
高三一模考试是高三学生第一次参加的大规模、正规严谨的考试,考试高度还原高考,其试卷结构、考试题型、考试范围等方面都与高考相同,所以高三学子们要重视这一次模拟考试。
以下为山东高考考生准备了聊城一模试卷及答案2024高三全科汇总,可供考生在考试结束后及时核对答案,并针对薄弱科目进行查漏补缺。
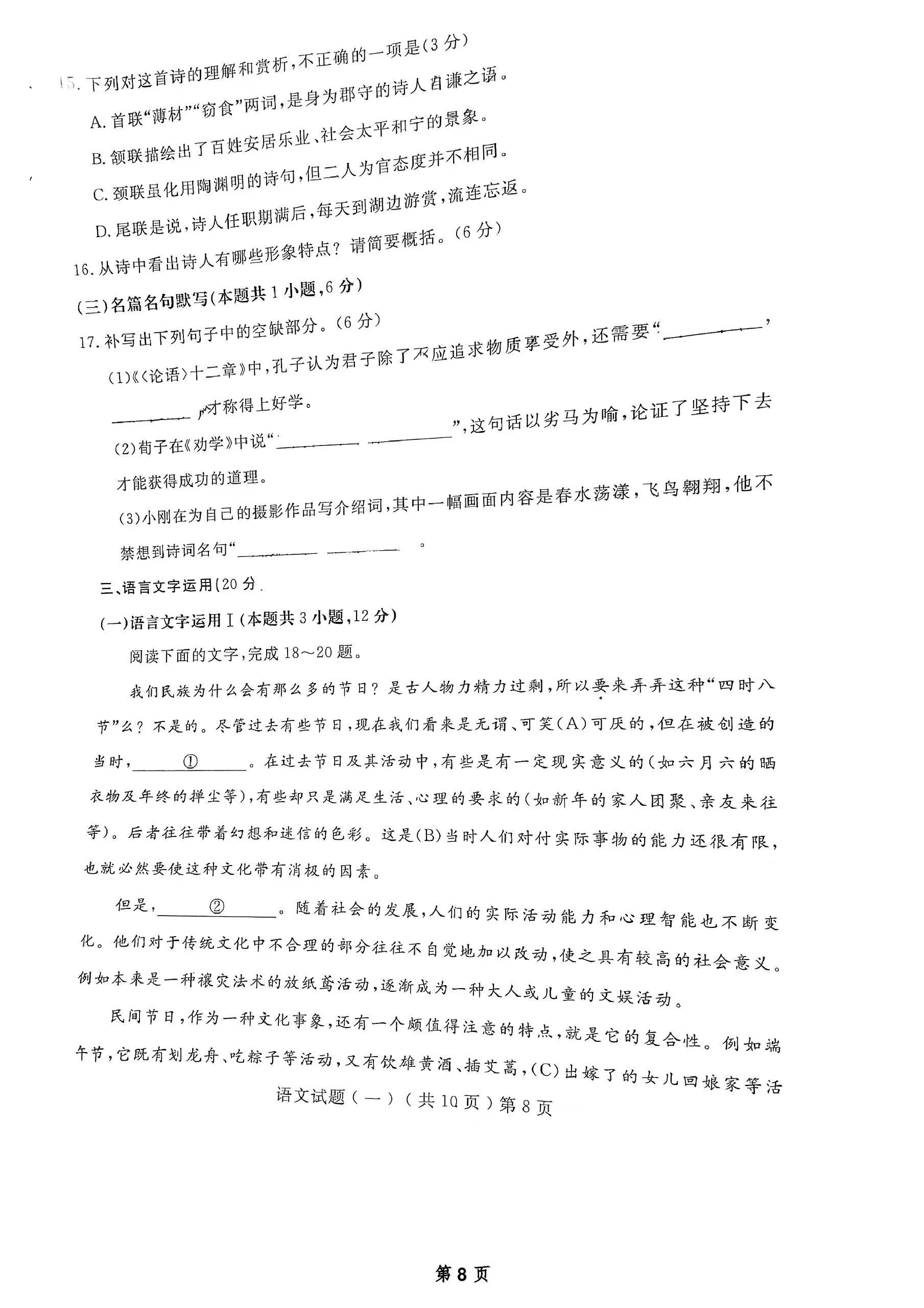
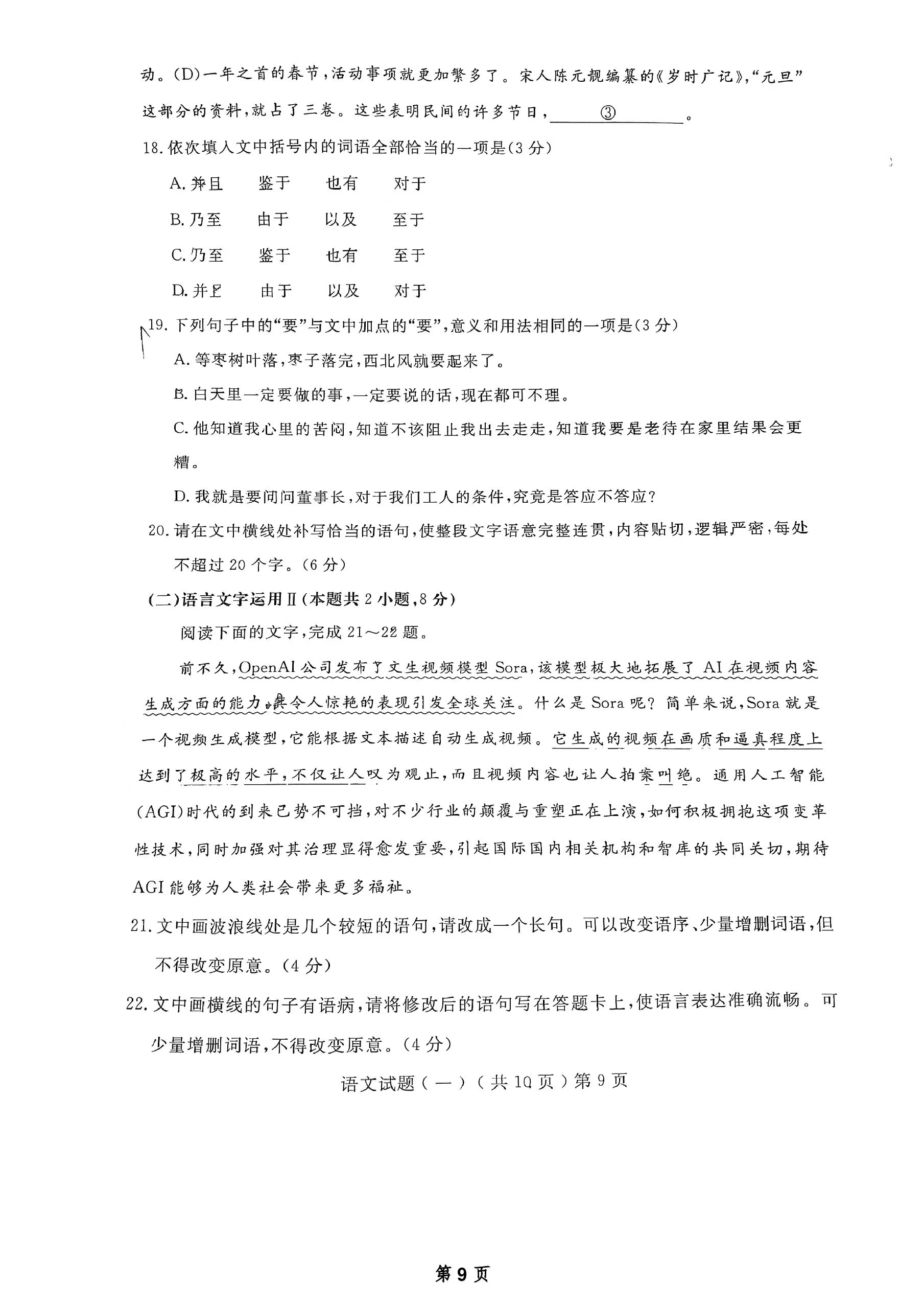
1、2024聊城一模语文答案
考试时间:2024年3月13日(星期三)8:00-10:30













2、2024聊城一模物理答案
考试时间:2024年3月13日(星期三)14:10-15:40















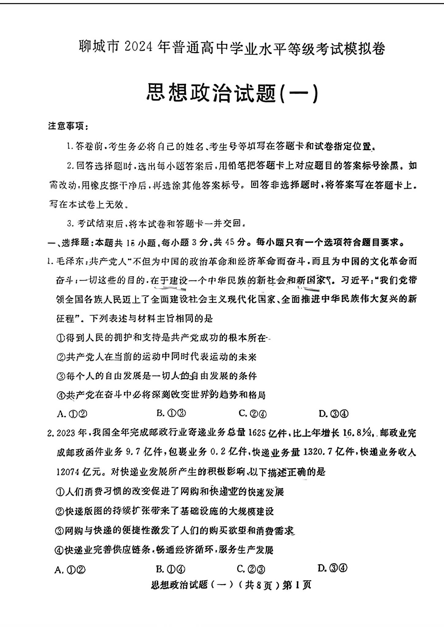
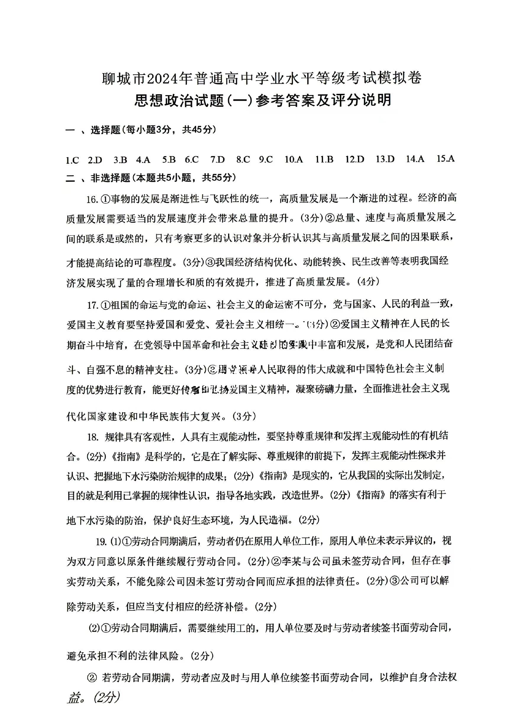
3、2024聊城一模政治答案
考试时间:2024年3月13日(星期三)16:10-17:40










4、2024聊城一模数学答案
考试时间:2024年3月14日(星期四)8:00-10:00






5、2024聊城一模化学答案
考试时间:2024年3月14日(星期四)10:20-11:50










6、2024聊城一模历史答案
考试时间:2024年3月14日(星期四)14:10-15:40










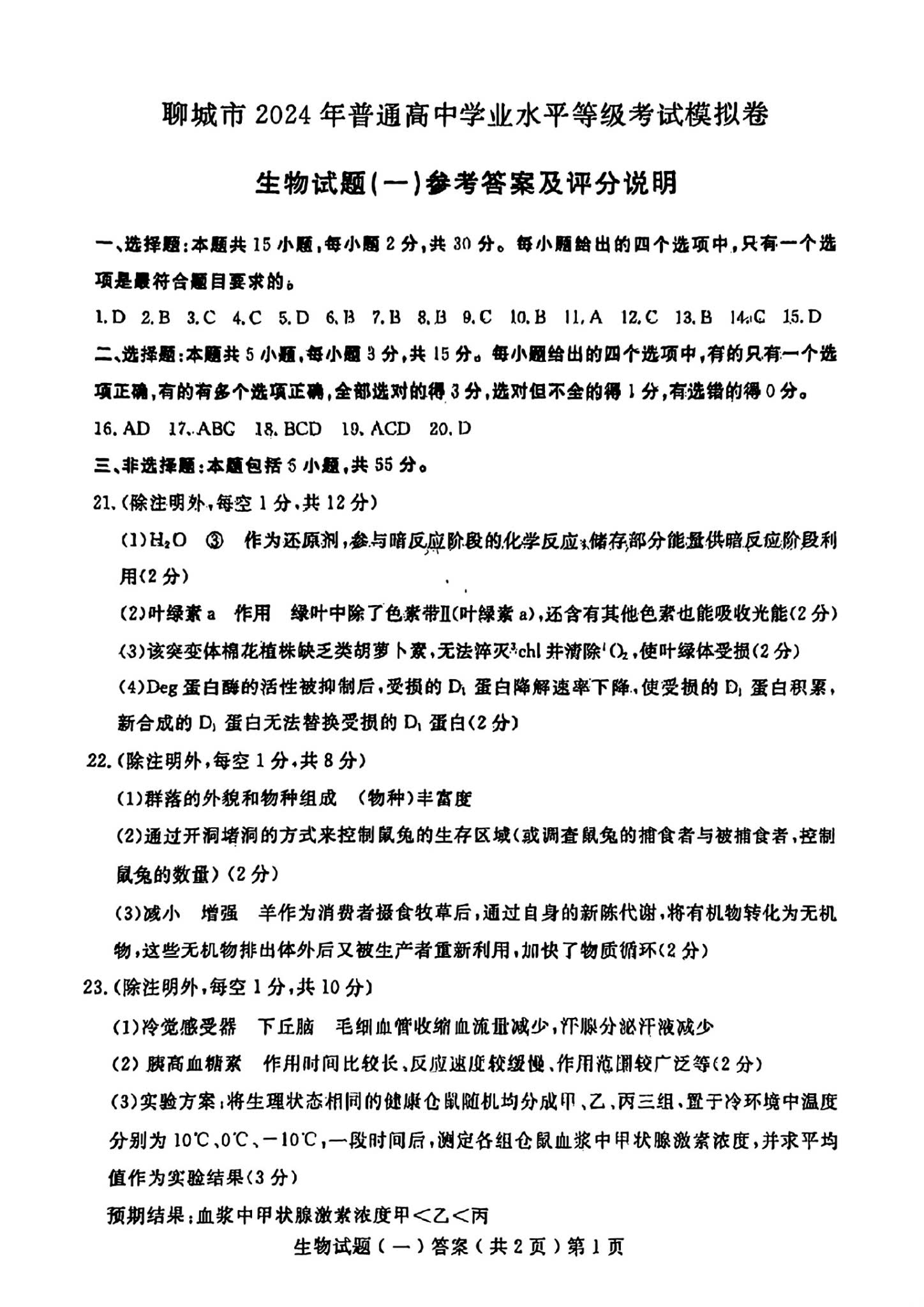
7、2024聊城一模生物答案
考试时间:2024年3月14日(星期四)16:10-17:40










8、2024聊城一模英语答案
考试时间:2024年3月15日(星期五)8:00-9:40












9、2024聊城一模地理答案
考试时间:2024年3月15日(星期五)10:00-11:30








