2026年辽宁高考模拟志愿填报预计将于6月中旬开启,持续约2天。考生可通过“辽宁招生考试之窗”登录模拟系统进行演练。模拟系统与正式填报系统功能一致,涵盖院校选择、专业填报、志愿顺序调整、提交及打印确认单等环节。辽宁普通类本科批、高职专科批实行平行志愿投档,提前批为顺序志愿,具体安排以官方公布为准。

一、2026年辽宁高考模拟志愿填报入口
1.模拟填报时间
根据2025年安排,辽宁高考模拟志愿填报时间为6月12日—6月13日,共2天。
结合历年规律,预计2026年辽宁高考模拟志愿填报时间仍在6月中旬,持续约2天。具体开放时间以辽宁招生考试之窗官方通知为准。
温馨提示:模拟系统仅在规定时间内开放,考生需按时登录完成操作。
2.模拟填报入口
官方入口:辽宁招生考试之窗
考生在系统开放期间登录官网,进入“高考志愿填报模拟系统”进行操作练习。
注意:模拟填报仅用于熟悉流程,与正式志愿填报及最终录取结果无关。

二、2026年辽宁高考志愿填报规则
辽宁省高考志愿填报按不同批次执行不同投档规则,考生需结合成绩、兴趣及招生计划合理填报。
1.志愿填报原则
高考成绩达到相关批次录取控制线后,必须填报本科批或高职专科批志愿。
本科提前批、高职专科提前批、特殊类型招生等批次,可根据自身条件选择是否填报。
各批次志愿数量有限,建议合理分配志愿梯度,提高录取成功率。
2.录取方式
本科提前批:实行顺序志愿投档,高校首次调阅考生档案比例原则上控制在120%以内。
本科批、高职专科批:实行平行志愿投档,调档比例原则上控制在105%以内。
少数民族预科班、民族班仅录取填报相应专业志愿的少数民族考生。
高校专项计划、高水平运动队等特殊类型招生按教育部及辽宁省相关规定执行。

三、2026年辽宁高考各批次志愿个数
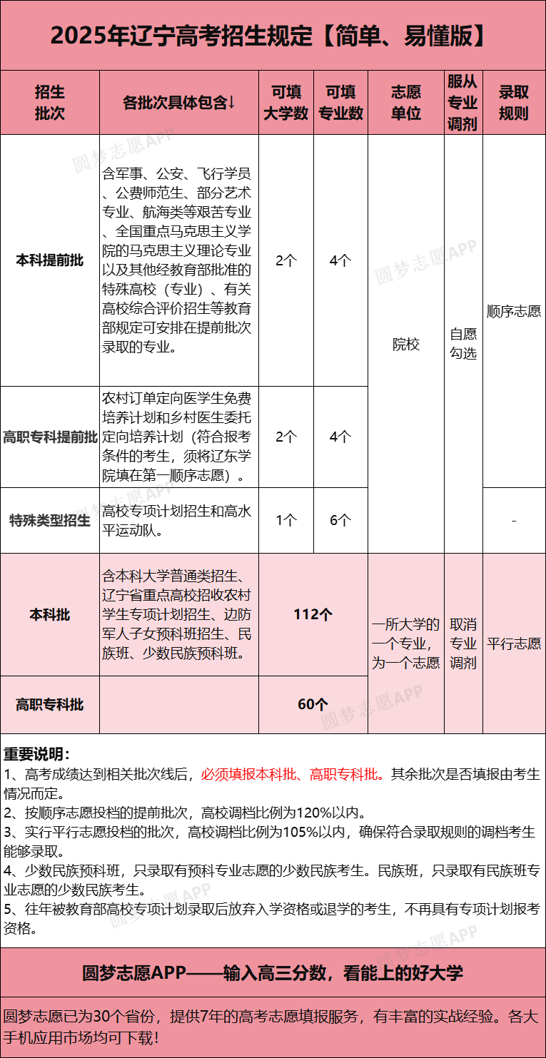
1.本科提前批
包含:军事类、公安类、飞行学员、公费师范生、部分艺术专业、航海类艰苦专业、重点马克思主义学院相关专业及教育部批准的特殊招生专业等。
可填大学数:2个
每校可填专业数:4个
志愿单位:院校
是否服从调剂:自愿勾选
投档规则:顺序志愿
2.高职专科提前批
包含:农村订单定向医学生免费培养计划、乡村医生委托定向培养计划等。
可填大学数:2个
每校可填专业数:4个
投档规则:按提前批相关规定执行(符合条件考生须按要求填报指定院校)
3.特殊类型招生
包含:高校专项计划、高水平运动队等。
可填大学数:1个
每校最多6个专业
仅限符合资格并经公示的考生填报
4.本科批
包含:本科普通类招生、辽宁省重点高校招收农村学生专项计划、边防军人子女预科班、民族班、少数民族预科班等。
可填大学数:最多112个
志愿单位:一所大学的一个专业为一个志愿
专业调剂:取消专业调剂
投档规则:平行志愿
5.高职专科批
可填大学数:最多60个
投档规则:平行志愿