2024年山东青岛一模考试已经在今天开始了。本次考试涵盖了九个科目,包括数学、英语、地理、政治、物理、历史、生物、语文和化学。每当各科目的考试一旦结束,圆梦小灯塔将立即上传更新相应科目的试卷和答案,以便同学们及时核对答案和复习错题。

一、2024年山东青岛一模考试安排
根据山东青岛考试院考试时间表,2024年山东青岛一模于3月13日至3月15日举行。
小编整理了2024年山东青岛一模各科考试时间安排,供大家参考。
| 2024年山东青岛一模考试安排 | ||
|---|---|---|
| 日期 | 上午 | 下午 |
| 3月13日 | 9:00-11:30 语文 |
15:00-17:00 数学 |
| 3月14日 | 8:00-9:30 物理 |
15:00-16:40 外语 |
| 10:00-11:30 政治 |
||
| 3月15日 | 8:00-9:30 历史 |
13:50-15:20 化学 |
| 10:00-11:30 生物 |
15:50-17:20 地理 |
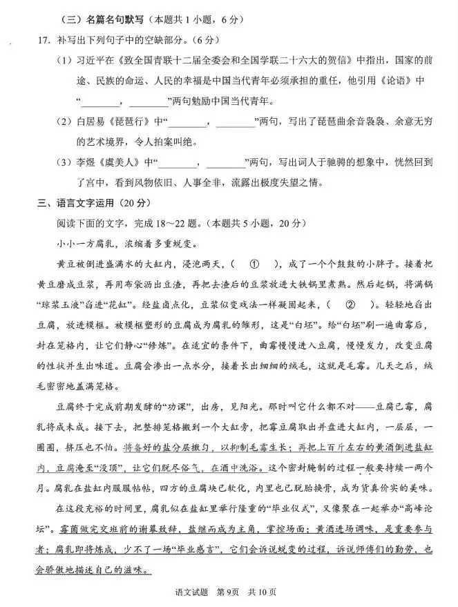
|
二、2024年山东青岛一模各科答案及试卷
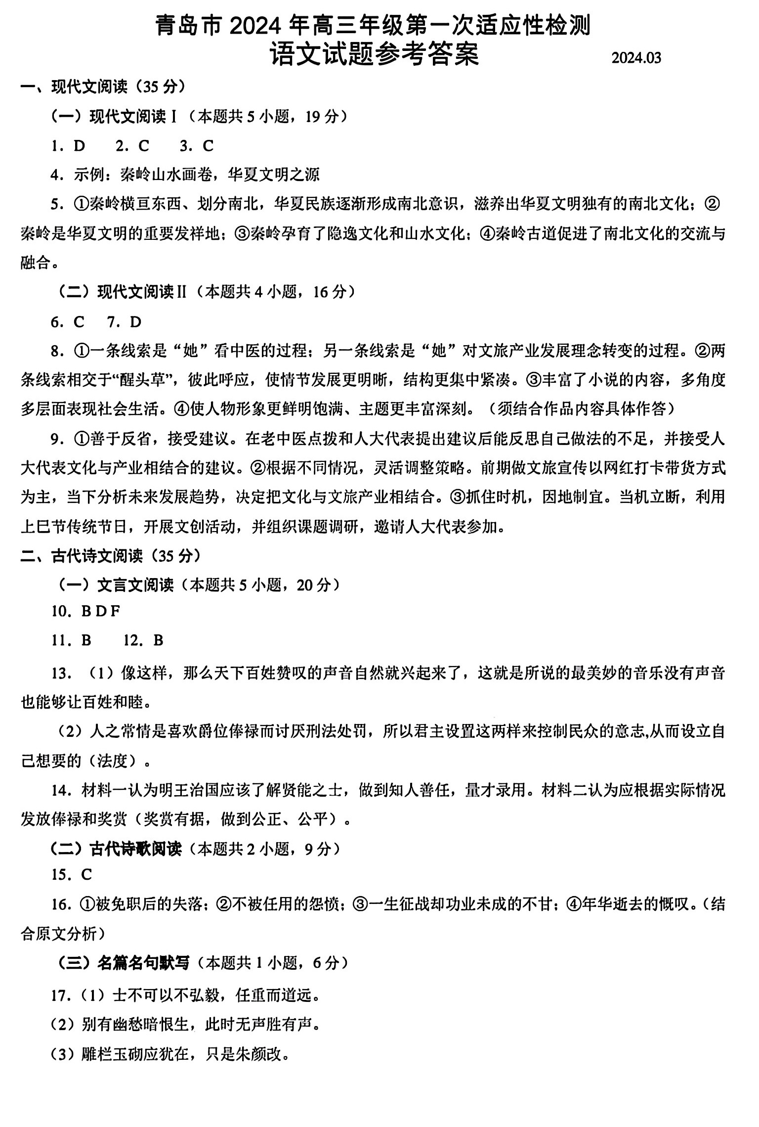
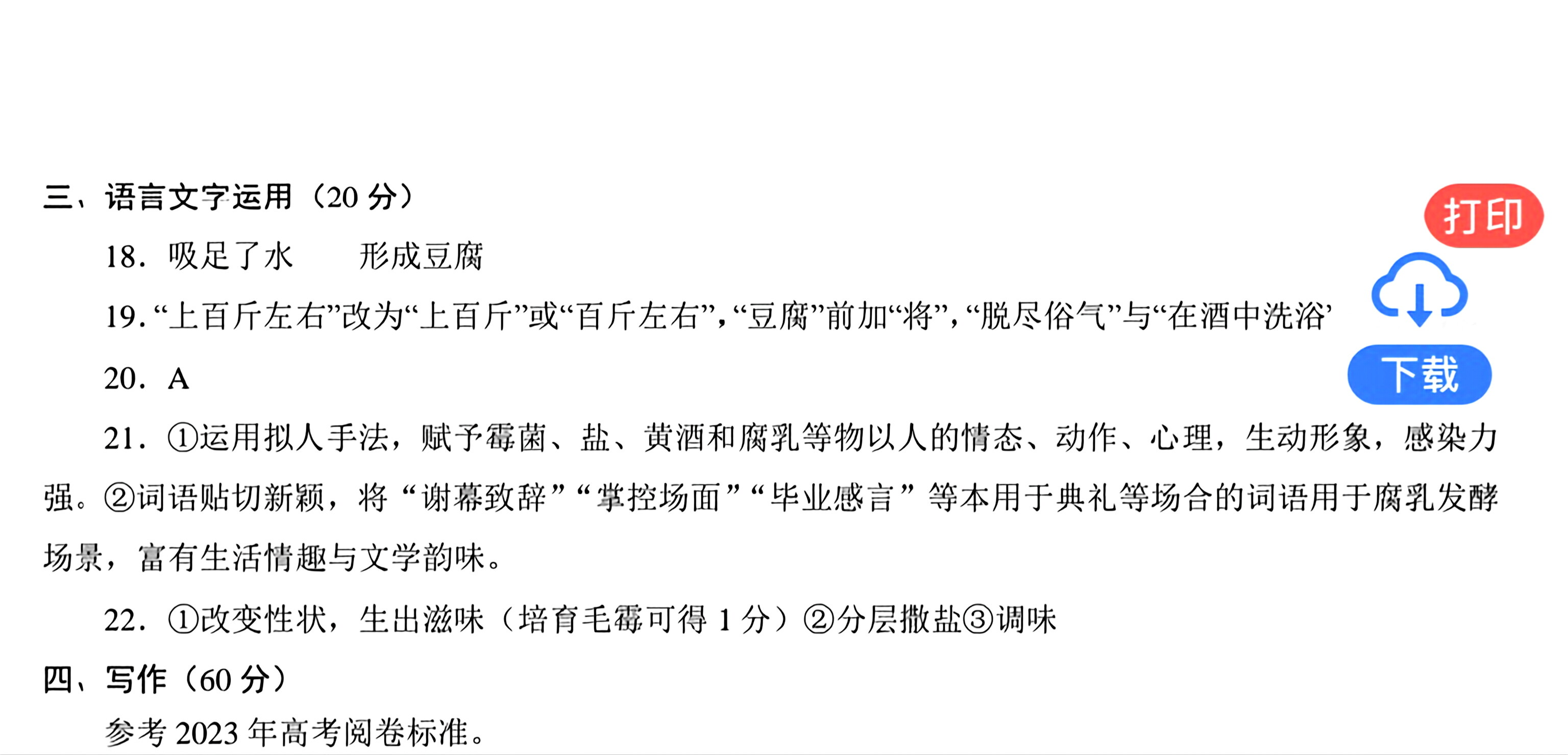
1.2024山东青岛一模语文答案
考试时间:3月13日上午9:00-11:30
语文考试已开始了,该科考试结束后,圆梦小灯塔将迅速更新答案及试卷解析,方便同学们参考核对,了解自己的考试分数。












2.2024山东青岛一模数学答案
考试时间:3月13日下午15:00-17:00
数学答案将在考试结束后更新,帮助同学们整理错题,调整考试心态。




3.2024山东青岛一模英语答案
考试时间:3月14日下午15:00-16:40
英语答案将在考试结束后及时更新,供同学们核对答案和了解考试情况。







4.2024山东青岛一模物理答案
考试时间:3月14日上午8:00-9:30
山东青岛一模物理答案将考试结束后,以最快速度上传更新本篇文章,为同学们提供估分支持。





5.2024山东青岛一模历史答案
考试时间:3月15日上午8:00-9:30
历史答案将在考试结束后及时更新,确保同学们能够回顾考试内容,为下场考试做好准备。

6.2024山东青岛一模化学答案
考试时间:3月15日下午13:50-15:20
化学答案将在考试结束后更新,帮助同学们整理错题,提高成绩。








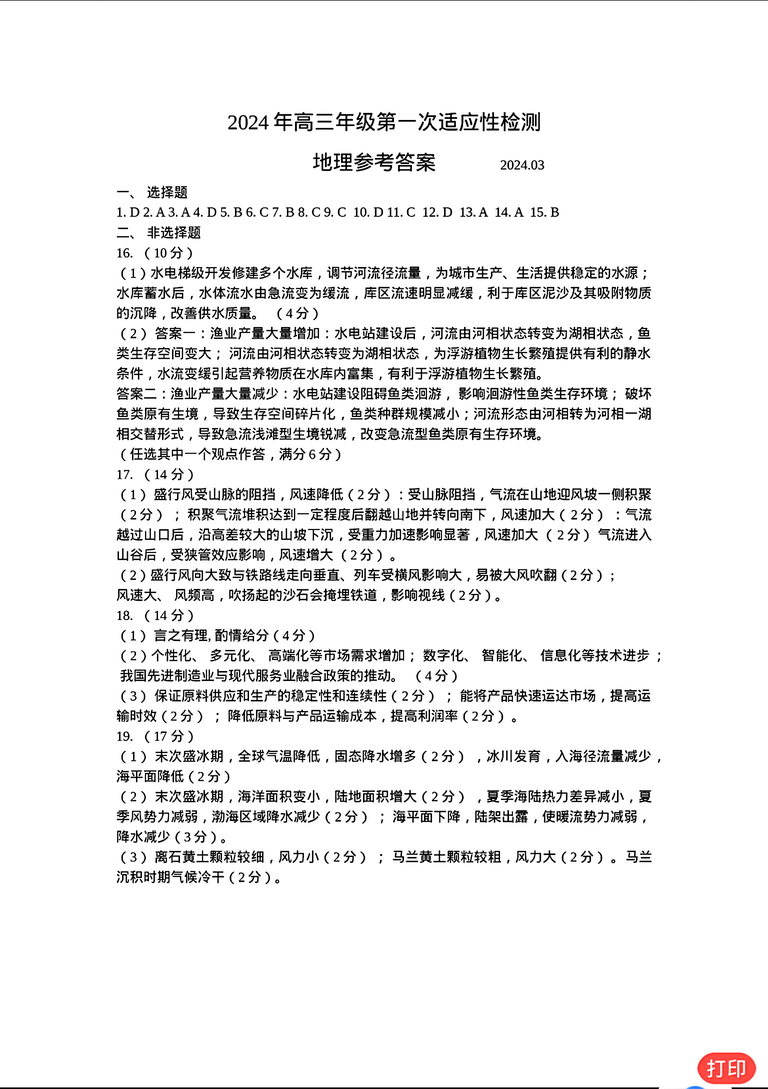
7.2024山东青岛一模地理答案
考试时间:3月15日下午15:50-17:20
地理试卷及详细答案将在考试结束后迅速更新,助力同学们全面理解各个知识点。









8.2024山东青岛一模政治答案
考试时间:3月14日上午10:00-11:30
政治答案将考试结束后,立即更新,供同学们回顾考试不足之处。
9.2024山东青岛一模生物答案
考试时间:3月15日上午10:00-11:30
生物答案将考试结束后,迅速更新,为同学们提供估分支持。
2024年山东青岛一模考试的各科答案及试卷将在考试结束后尽快更新,希望同学们取得优异的成绩!