2026南昌一模时间定于3月18日至3与20日,江西省南昌市全体高三考生都需要参考,小编整理了本次江西南昌一模的各科试卷及其答案,供各位同学查漏补缺,请看下文。

一、2026南昌一模时间安排
江西省是我国第四批新高考改革省份,2026年高考模式为3+1+2,考试时间也与往年不同,因此模拟高考的考试时间也与高考同步,做出了一些改变,小灯塔整理了2026江西南昌一模各科考试的具体时间,同学们请看:
| 2026南昌一模各科考试时间 | ||
|---|---|---|
| 3月18日 (星期三) |
语文 9:00-11:30 |
数学 15:00-17:00 |
| 3月19日 (星期四) |
物理/历史 9:00-10:15 |
外语 15:00-17:00 |
| 3月20日 (星期五) |
化学 8:30-9:45 |
政治 14:30-15:45 |
| 地理 11:00-12:15 |
生物 17:00-18:15 |
|
二、2026南昌一模语文答案及试卷


三、2026南昌一模数学答案及试卷

四、2026南昌一模英语答案及试卷


五、2026南昌一模首选科目答案及试卷
首选科目分为物理和历史两门,两门科目考试时间相同,考试时长75分钟,各位同学在考试时应该适当的安排做题时间,避免漏答。
1.物理科目


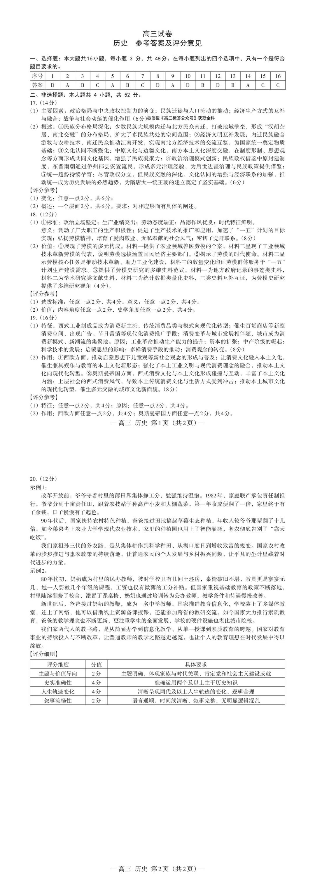
2.历史科目


六、2026南昌一模再选科目答案及试卷
再选科目共有四门,化学、地理、思想政治以及生物学,每位同学选择两门科目,考试时间为3月9日星期六,具体考试详情请看下文:
1.化学科目







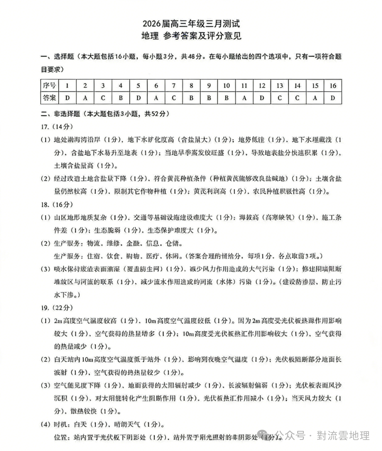
2.地理科目





3.政治科目







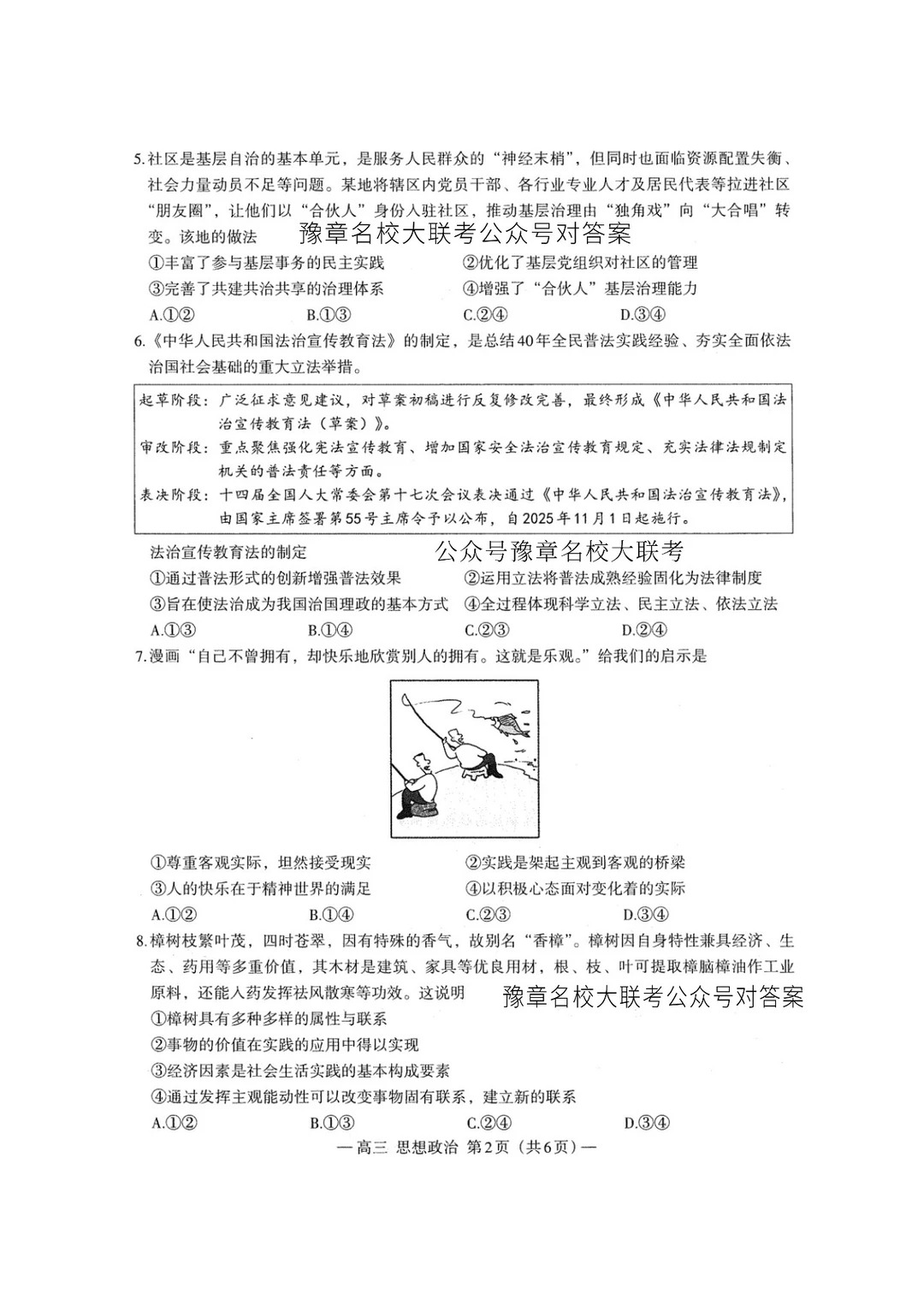
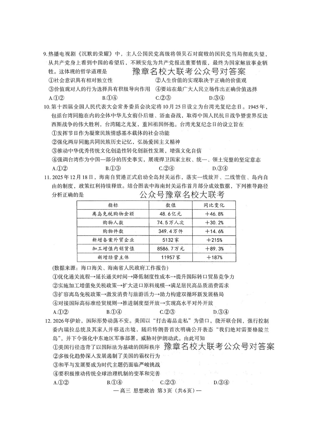
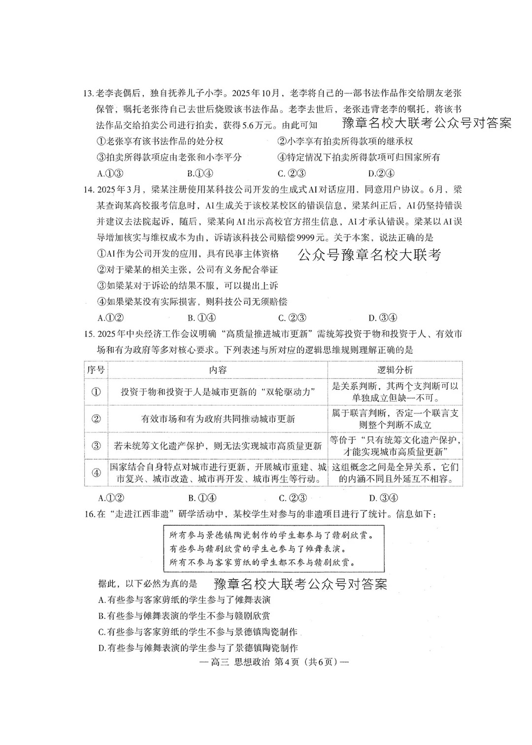
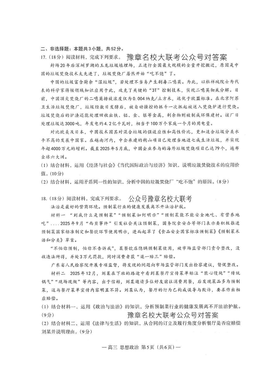
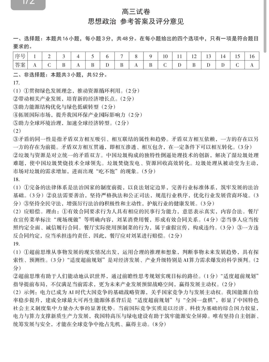
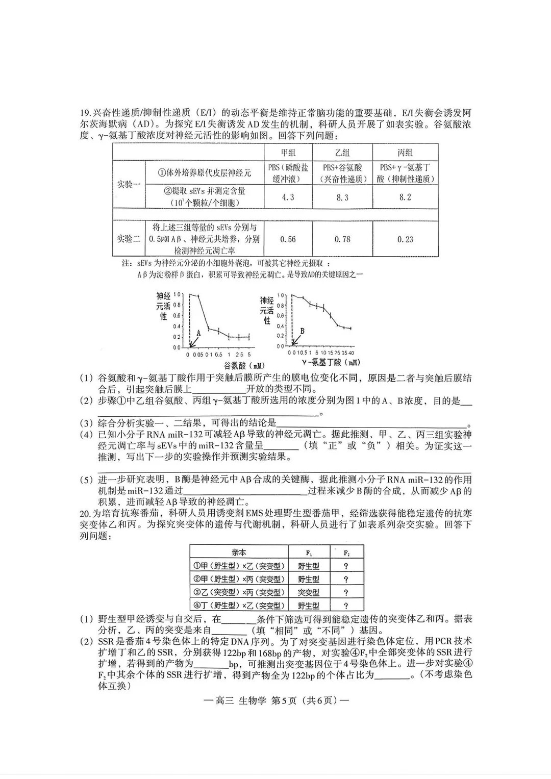
4.生物科目






